bx a y

Transkrypt

bx a y
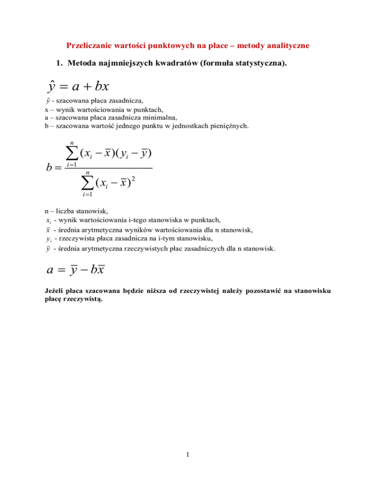
Przeliczanie wartości punktowych na płace – metody analityczne
1. Metoda najmniejszych kwadratów (formuła statystyczna).
yˆ  a  bx
ŷ - szacowana płaca zasadnicza,
x – wynik wartościowania w punktach,
a – szacowana płaca zasadnicza minimalna,
b – szacowana wartość jednego punktu w jednostkach pieniężnych.
n
 ( x  x )( y  y )
i
b
i
i 1
n
 (x  x)
2
i
i 1
n – liczba stanowisk,
xi - wynik wartościowania i-tego stanowiska w punktach,
x - średnia arytmetyczna wyników wartościowania dla n stanowisk,
y i - rzeczywista płaca zasadnicza na i-tym stanowisku,
y - średnia arytmetyczna rzeczywistych płac zasadniczych dla n stanowisk.
a  y  bx
Jeżeli płaca szacowana będzie niższa od rzeczywistej należy pozostawić na stanowisku
płacę rzeczywistą.
1
2. Przeliczanie punktów na płace – metoda Martyniaka
P z  Pnj  ( Pktn  Pktnj )  W p
Pz – płaca zasadnicza,
Pnj - płaca najniższa w danej organizacji,
Pktn - liczba punktów należna dla danego stanowiska,
Pktnj - liczba punktów należna dla danego stanowiska z płacą najniższą,
W p - wartość jednego punktu w zł.
Wp 
Pnj ( N  1)
Pkt max
N – współczynnik zależny od przyjętej maksymalnej rozpiętości między płacą najniższą a
płacą maksymalną (np. rozpiętość 1:4, N=4),
Pkt max - realne maksimum punktów dla danej metody.
2