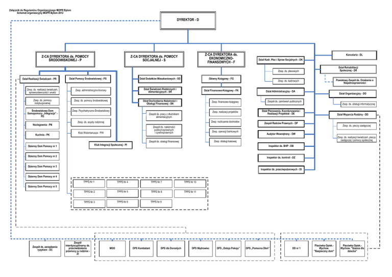
MOPR Bytom - Szczegółowy Schemat Organizacyjny

Transkrypt

MOPR Bytom - Szczegółowy Schemat Organizacyjny
Załącznik do Regulaminu Organizacyjnego MOPR Bytom
Schemat organizacyjny MOPR Bytom 2012
DYREKTOR - D
Z-CA DYREKTORA ds. POMOCY
ŚRODOWISKOWEJ - P
Z-CA DYREKTORA ds.
EKONOMICZNOFINANSOWYCH - F
Z-CA DYREKTORA ds. POMOCY
SOCJALNEJ - S
Kancelaria - DL
Dział Kadr, Płac i Spraw Socjalnych - DK
Dział Rehabilitacji
Społecznej - DR
Zesp. ds. płacowych
Dział Realizacji Świadczeń - PR
Dział Pomocy Środowiskowej - PS
Dział Dodatków Mieszkaniowych - SD
Główny Księgowy - FG
Zesp. ds. realizacji świadczeń,
sprawozdawczości i analiz
Zesp. administracyjno-biurowy
Dział Świadczeń Rodzinnych i
Alimentacyjnych - SR
Dział Finansowo-Księgowy - FK
Zesp. ds. pomocy
instytucjonalnej
Zesp. ds. pomocy środowiskowej
Dział Dochodzenia Należności i
Obsługi Finansowej - SN
Zesp. finansowo-księgowy
Środowiskowy Dom
Samopomocy „Integracja” PD
Zesp. Psychiatryczno-Środowiskowy
Noclegownia - PN
Kuchnia - PK
Zesp. realizacji projektów
Zespół ds. pracy z dłużnikiem
alimentacyjnym
Zesp. rozliczania dochodów
Zesp. ds. asysty rodzinnej
Zespół ds. należności
publicznoprawnych
i cywilnoprawnych
Zesp. operacji bankowych
Zespół ds. obsługi finansowej
Zesp. obsługi kasowej
Klub Wolontariusza - PW
Klub Integracji Społecznej - PI
Dzienny Dom Pomocy nr 1
Powiatowy Zespół ds. Orzekania o
Niepełnosprawności
Zesp. ds. kadrowych
Dział Administracyjny - DA
Dział Organizacyjny - DO
Zespół ds. zamówień publicznych
Zesp. ds. obsługi informatycznej
Dział Planowania, Koordynowania i
Realizacji Projektów - DE
Dział Wsparcia Rodziny - DD
Zespół Radców Prawnych - DP
Zesp. ds. pieczy zastępczej
Audytor Wewnętrzny - DW
Zesp. ds. realizacji świadczeń, pieczy
zastępczej i pomocy społecznej
Inspektor ds. BHP - DB
Dzienny Dom Pomocy nr 2
Inspektor ds. kontroli - DZ
Dzienny Dom Pomocy nr 3
Inspektor ds. przeciwpożarowych - DI
Dzienny Dom Pomocy nr 4
TPPŚ Nr 1
TPPŚ Nr 4
TPPŚ Nr 7
TPPŚ Nr 10
TPPŚ Nr 2
TPPŚ Nr 5
TPPŚ Nr 8
TPPŚ Nr 11
TPPŚ Nr 3
TPPŚ Nr 6
TPPŚ Nr 9
Dzienny Dom Pomocy nr 5
Zespół ds. zarządzania
ryzykiem - DC
Zespół
interdyscyplinarny ds.
przeciwdziałania
przemocy w rodzinie ZI
MOO
DPS Kombatant
DPS dla Dorosłych
DPS Wędrowiec
DPS „Ostoja Pokoju”
DPS „Pomocna Dłoń”
DD nr 1
Placówka Opiek.Wychow.
"Bezpieczny dom"
Placówka Opiek.Wychow. "Szansa dla
dziecka"