Schemat blokowy: Projektowanie elementów zbieŜnych przy

Transkrypt

Schemat blokowy: Projektowanie elementów zbieŜnych przy
Schemat blokowy: Projektowanie elementów zbieŜnych przy występowaniu
przegubów plastycznych (skosów)
SF022a-PL-EU
Schemat blokowy: Projektowanie elementów zbieŜnych przy
występowaniu przegubów plastycznych (skosów)
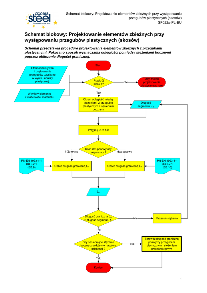
Schemat przedstawia procedurę projektowania elementów zbieŜnych z przegubami
plastycznymi. Pokazano sposób wyznaczania odległości pomiędzy stęŜeniami bocznymi
poprzez obliczanie długości granicznej.
Start
Efekt oddziaływań
i usytuowanie
przegubów uzyskane
w wyniku analizy
plastycznej.
Przekrój
klasy 1?
UŜyj metod
projektowania
plastycznego ram
Nie
Tak
Wymiary elementu
i właściwości materiału
Określ odległość miedzy
stęŜeniami w przegubie
plastycznym a sąsiednim
bocznym
Długość
segmentu La
Przyjmij C1 = 1,0
trójpasowy
PN-EN 1993-1-1
BB 3.2.1
(BB.9)
Skos dwupasowy czy
trójpasowy ?
Oblicz długość graniczną Lm
dwupasowy
Oblicz długość graniczną Lm
PN-EN 1993-1-1
BB 3.2.1
(BB.10)
Lm
Długość graniczna Lm
długość segmentu La
Nie
Przesuń stęŜenia
Tak
Czy sąsiadujące stęŜenie
boczne znajduje się na półce
ściskanej ?
Nie
Sprawdź długość graniczną
pomiędzy przegubem
plastycznym i stęŜeniem
przeciwskrętnym
Tak
Koniec
1
Schemat blokowy: Projektowanie elementów zbieŜnych przy występowaniu
przegubów plastycznych (skosów)
SF022a-PL-EU
Sprawdź długość graniczną pomiędzy przegubem plastycznym i stęŜeniem
przeciwskrętnym
Określ odległość między stęŜeniem
w przegubie plastycznym i sąsiednim
stęŜeniem przeciwskrętnym
Długość
segmentu Lt
Oblicz momenty zginające
na długości elementu
PN-EN1993-1-1
BB 3.1.2
Oblicz długość graniczną Lk
Lk
Oblicz współczynnik
zmienności momentu Cn
Cn
Oblicz współczynnik
zbieŜności c
c
UŜyj przekroju
o najmniejszej wysokości
PN-EN1993-1-1
BB 3.3.2
PN-EN1993-1-1
BB 3.3.3
3 pasy
PN-EN1993-1-1
BB 3.2.2
(BB.11)
Skos dwupasowy czy
trójpasowy ?
Oblicz długość graniczną Ls
2 pasy
Oblicz długość graniczną Ls
PN-EN1993-1-1
BB 3.2.2
(BB.12)
Ls
Długość graniczna Ls
długość segmentu Lt
Nie
Przesuń stęŜenia
Tak
Powrót
2
Schemat blokowy: Projektowanie elementów zbieŜnych przy występowaniu
przegubów plastycznych (skosów)
SF022a-PL-EU
Quality Record
RESOURCE Title
Schemat blokowy: Projektowanie elementów zbieŜnych przy
występowaniu przegubów plastycznych (skosów)
Reference(s)
ORIGINAL DOCUMENT
Name
Company
Date
Created by
Matthias Oppe
RWTH
01/12/2005
Technical content checked by
Christian Müller
RWTH
01/12/2005
1. UK
G W Owens
SCI
29/3/06
2. France
A Bureau
CTICM
24/3/06
3. Sweden
B Uppfeldt
SBI
24/3/06
4. Germany
C Müller
RWTH
20/3/06
5. Spain
J Chica
Labein
23/3/06
G W Owens
SCI
25/7/06
Editorial content checked by
Technical content endorsed by the
following STEEL Partners:
Resource approved by Technical
Coordinator
TRANSLATED DOCUMENT
This translation made and checked by:
Translated resource approved by
3
Schemat blokowy: Projektowanie elementów zbieŜnych przy występowaniu
przegubów plastycznych (skosów)
SF022a-PL-EU
Wrapper Information
Title
Schemat blokowy: Projektowanie elementów zbieŜnych przy występowaniu przegubów
plastycznych (skosów)
Series
Description
Schemat przedstawia procedurę projektowania elementów zbieŜnych z przegubami
plastycznymi. Pokazano sposób wyznaczania odległości pomiędzy stęŜeniami bocznymi
poprzez obliczanie długości granicznej.
Access Level Expertise
Practitioner
Identifiers
Filename
SF022a-PL-EU.vsd
Resource Type
Schemat blokowy
Viewpoint
Engineer
Subject
Application Area(s)
Budynki przemysłowe
Dates
Created Date
01/12/2005
Last Modified Date
23/01/2006
Format
Category
Checked Date
Valid From
Valid To
Languages
Contacts
Polski
Author
Matthias Oppe, RWTH
Checked By
Christian Müller, RWTH
Approved By
Editor
Keywords
See Also
Last Modified By
przeguby plstyczne, elementy o zmiennym przekroju, skos, długość graniczna, stęŜenia
boczne
Eurocode Reference
Worked Examples
Commentary
Discussion
Other
Coverage
National Applicability
EU
Special
Instructions
4