Do pobrania: Schemat podziału odpowiedzialności za

Transkrypt

Do pobrania: Schemat podziału odpowiedzialności za
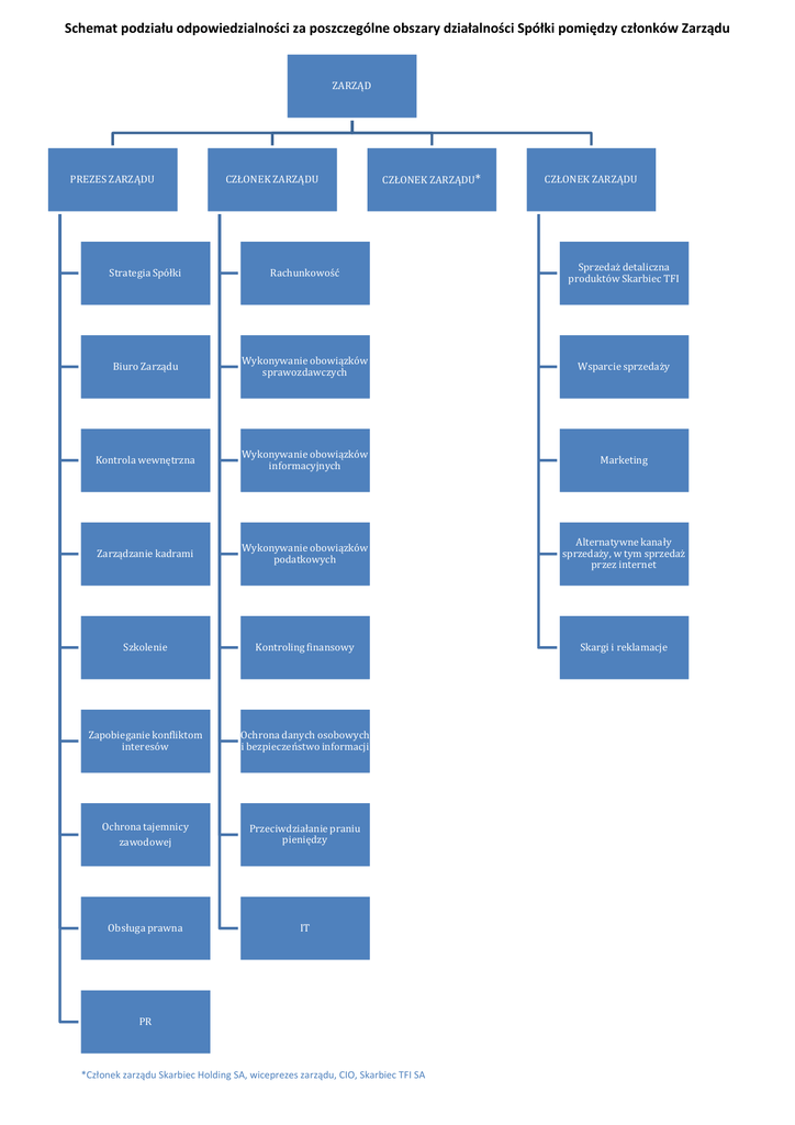
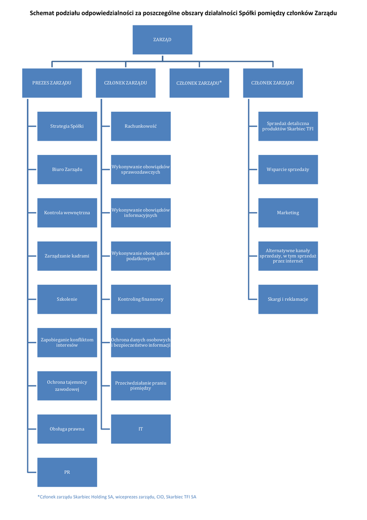
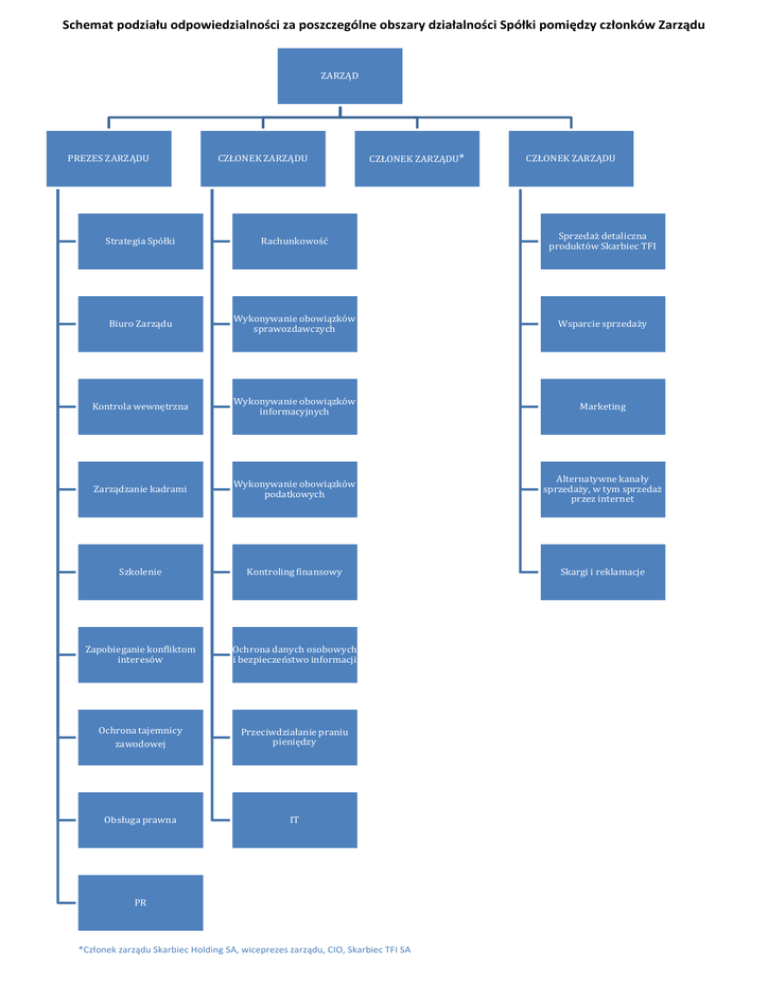
Schemat podziału odpowiedzialności za poszczególne obszary działalności Spółki pomiędzy członków Zarządu
ZARZĄD
PREZES ZARZĄDU
CZŁONEK ZARZĄDU
CZŁONEK ZARZĄDU*
CZŁONEK ZARZĄDU
Strategia Spółki
Rachunkowość
Sprzedaż detaliczna
produktów Skarbiec TFI
Biuro Zarządu
Wykonywanie obowiązków
sprawozdawczych
Wsparcie sprzedaży
Kontrola wewnętrzna
Wykonywanie obowiązków
informacyjnych
Marketing
Zarządzanie kadrami
Wykonywanie obowiązków
podatkowych
Alternatywne kanały
sprzedaży, w tym sprzedaż
przez internet
Szkolenie
Kontroling finansowy
Skargi i reklamacje
Zapobieganie konfliktom
interesów
Ochrona danych osobowych
i bezpieczeństwo informacji
Ochrona tajemnicy
zawodowej
Przeciwdziałanie praniu
pieniędzy
Obsługa prawna
IT
PR
*Członek zarządu Skarbiec Holding SA, wiceprezes zarządu, CIO, Skarbiec TFI SA