pobierz PDF

Transkrypt

pobierz PDF
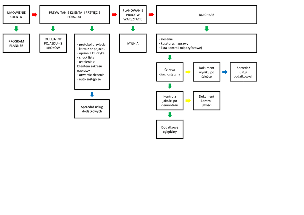
UMÓWIENIE
KLIENTA
PROGRAM
PLANNER
PRZYWITANIE KLIENTA I PRZYJĘCIE
POJAZDU
OGLĘDZINY
POJAZDU - 8
KROKÓW
- protokół przyjęcia
- karta z nr pojazdu
- opisanie kluczyka
- check lista
- ustalenie z
klientem zakresu
naprawy
- otwarcie zlecenia
- auto zastępcze
Sprzedaż usług
dodatkowych
PLANOWANIE
PRACY W
WARSZTACIE
MYJNIA
BLACHARZ
- zlecenie
- kosztorys naprawy
- lista kontroli międzyfazowej
Ścieżka
diagnostyczna
Dokument
wyniku po
ścieżce
Kontrola
jakości po
demontażu
Dokument
kontroli
jakości
Dodatkowe
oględziny
Sprzedaż
usług
dodatkowych
NAPRAWA BLACHARSKA
Kontrola jakości
po
przygotowaniu
do lakierowania
Pobranie
części
Kontrola
jakości po
naprawie
blacharskiej
Przekazanie
pojazdu na
lakiernię
PRZYGOTOWANIE DO LAKIEROWANIA
Dokument
kontroli
jakości
Dokument
kontroli jakości
LAKIEROWANIE
Kontrola
jakości po
lakierowaniu
Przekazanie
pojazdu na
blacharnię
Dokument
kontroli
jakości
UZBRAJANIE
Kontrola
jakości po
uzbrajaniu –
oderwanie 2
karteczki
Jazda próbna
Przekazanie
pojazdu na
polerowanie
LAKIERNIA
Dokument
kontroli
jakości
Przekazanie
pojazdu na
myjnię
PRZYGOTOWANIE DO WYDANIA
Kontrola
ostateczna
Dokument
kontroli
jakości
Kontakt z
klientem
Faktura –
oderwanie
ostatniej
karteczki
KONTAKT Z
KLIENTEM
WYDANIE POJAZDU
- wjazd pojazdem na recepcję
- przywitanie klienta
- omówienie zakresu napraw
- omówienie faktur – podpisy
klienta na zleceniu i fakturze
- przekazanie klientowi
dokumentów
- podejście z klientem do
pojazdu
- wyjazd pojazdem klienta z
recepcji
- powiadomienie klienta o
kontakcie po usłudze –
CAŁKOWITE ZADOWOLENIE
Wydanie
certyfikatu
gwarancyjnego
Po 3 dniach
kontakt doradcy
Badanie
satysfakcji klienta
Wizytówki firmy