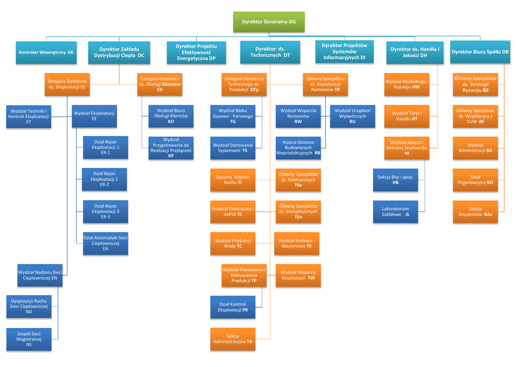
Dyrektor Generalny DG Dyrektor Zakładu Dystrybucji Ciepła DC

Transkrypt

Dyrektor Generalny DG Dyrektor Zakładu Dystrybucji Ciepła DC
Dyrektor Generalny DG
Dyrektor Zakładu
Dystrybucji Ciepła DC
Kontroler Wewnętrzny GK
Zastępca Dyrektora
ds. Obsługi Klientów
CK
Zastępca Dyrektora
ds. Eksploatacji CE
Wydział Techniki i
Kontroli Eksploatacji
ET
Dyrektor Projektów
Systemów
Informacyjnych DI
Dyrektor ds.
Technicznych DT
Zastępca Dyrektora
Techicznego ds.
Produkcji DTp
Główny Specjalista
ds. Koordynacji
Remontów TR
Dyrektor ds. Handlu i
Jakości DH
Dyrektor Biura Spółki DB
Wydział Marketingu i
Rozwoju HM
Główny Specjalista
ds. Strategii
Rozwoju BS
Wydział Taryf i
Handlu HT
Główny Specjalista
ds. Współpracy z
CUW BF
Wydział Jakości i
Ochrony Środowiska
HJ
Wydział
Administracji BA
Wydział Biuro
Obsługi Klientów
KO
Wydział Bloku
Gazowo - Parowego
TG
Wydział
Przygotowania do
Realizacji Przyłączeń
KP
Wydział Sterowania
Systemami TS
Budowlanych
Nieprodukcyjnych RB
Dział Rejon
Eksploatacji 2
ER-2
Dyżurny Inżynier
Ruchu TI
Główny Specjalista
ds. Elektrycznych
TSe
Sekcja Bhp i ppoż.
HB
Dział
Organizacyjny BO
Dział Rejon
Eksploatacji 3
ER-3
Wydział Elektryczny i
AKPiA TE
Główny Specjalista
ds. Energetycznych
TEn
Laboratorium
Zakłdowe JL
Sekcja
Asystentów BAs
Dział Automatyki Sieci
Ciepłowniczej
EA
Wydział Produkcji
Wody TC
Wydział Eksploatacji
EE
Dział Rejon
Eksploatacji 1
ER-1
Wydział Nadzoru Sieci
Ciepłowniczej EN
Dyrektor Projektu
Efektywność
Energetyczna DP
Wydział Planowania i
Bilansowania
Produkcji TP
Dyspozycja Ruchu
Sieci Ciepłowniczej
ND
Dział Kontroli
Eksploatacji PK
Zespół Sieci
Magistralnej
NS
Sekcja
Administracyjna TA
Wydział Wsparcia
Remontów
RW
Wydział Obiektów
Wydział Kotłowo Maszynowy TK
Wydział Wsparcia
Eksploatacji TW
Wydział Urządzeń
Wytwórczych
RU