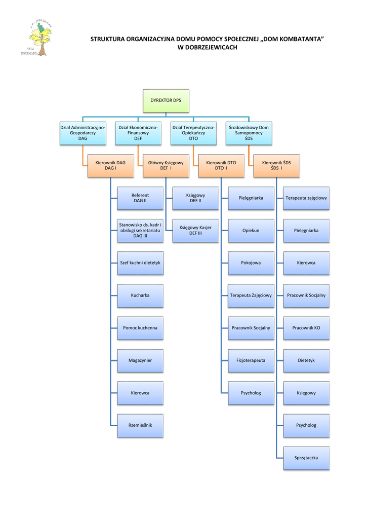
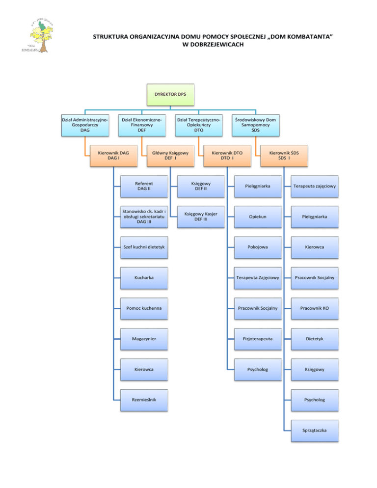
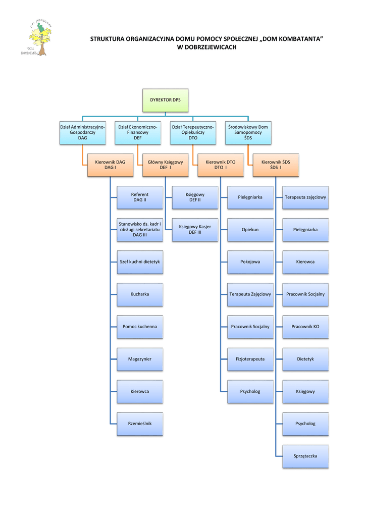
STRUKTURA ORGANIZACYJNA DOMU POMOCY SPOŁECZNEJ

Transkrypt

STRUKTURA ORGANIZACYJNA DOMU POMOCY SPOŁECZNEJ
STRUKTURA ORGANIZACYJNA DOMU POMOCY SPOŁECZNEJ „DOM KOMBATANTA”
W DOBRZEJEWICACH
DYREKTOR DPS
Dział AdministracyjnoGospodarczy
DAG
Dział EkonomicznoFinansowy
DEF
Kierownik DAG
DAG I
Dział TerepeutycznoOpiekuńczy
DTO
Główny Księgowy
DEF I
Środowiskowy Dom
Samopomocy
ŚDS
Kierownik DTO
DTO I
Kierownik ŚDS
ŚDS I
Referent
DAG II
Księgowy
DEF II
Pielęgniarka
Terapeuta zajęciowy
Stanowisko ds. kadr i
obsługi sekretariatu
DAG III
Księgowy Kasjer
DEF III
Opiekun
Pielęgniarka
Szef kuchni dietetyk
Pokojowa
Kierowca
Kucharka
Terapeuta Zajęciowy
Pracownik Socjalny
Pomoc kuchenna
Pracownik Socjalny
Pracownik KO
Magazynier
Fizjoterapeuta
Dietetyk
Kierowca
Psycholog
Księgowy
Rzemieślnik
Psycholog
Sprzątaczka