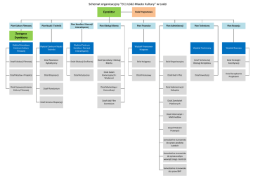
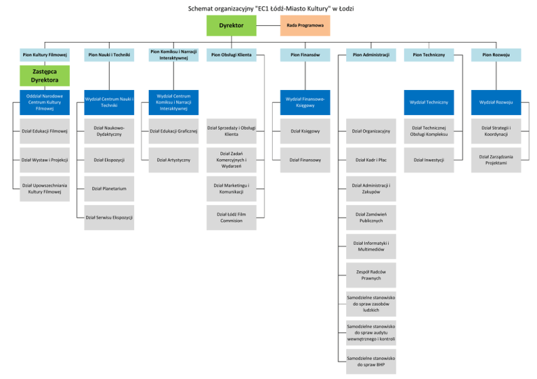
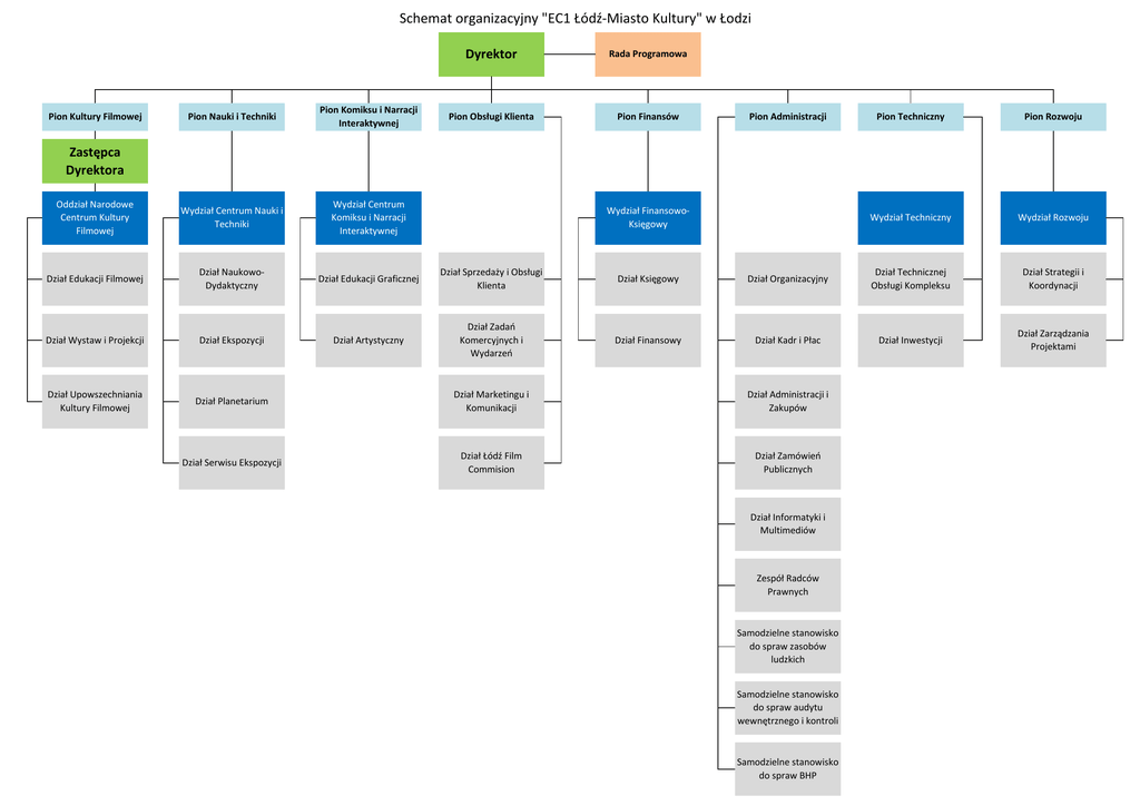
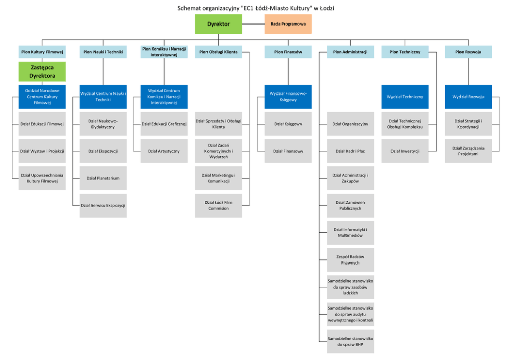
Schemat organizacyjny "EC1 Łódź

Transkrypt

Schemat organizacyjny "EC1 Łódź
Schemat organizacyjny "EC1 Łódź-Miasto Kultury" w Łodzi
Dyrektor
Rada Programowa
Pion Obsługi Klienta
Pion Finansów
Pion Nauki i Techniki
Pion Komiksu i Narracji
Interaktywnej
Oddział Narodowe
Centrum Kultury
Filmowej
Wydział Centrum Nauki i
Techniki
Wydział Centrum
Komiksu i Narracji
Interaktywnej
Dział Edukacji Filmowej
Dział NaukowoDydaktyczny
Dział Edukacji Graficznej
Dział Sprzedaży i Obsługi
Klienta
Dział Księgowy
Dział Wystaw i Projekcji
Dział Ekspozycji
Dział Artystyczny
Dział Zadań
Komercyjnych i
Wydarzeń
Dział Finansowy
Dział Upowszechniania
Kultury Filmowej
Dział Planetarium
Dział Marketingu i
Komunikacji
Dział Administracji i
Zakupów
Dział Serwisu Ekspozycji
Dział Łódź Film
Commision
Dział Zamówień
Publicznych
Pion Kultury Filmowej
Pion Administracji
Pion Techniczny
Pion Rozwoju
Wydział Techniczny
Wydział Rozwoju
Dział Organizacyjny
Dział Technicznej
Obsługi Kompleksu
Dział Strategii i
Koordynacji
Dział Kadr i Płac
Dział Inwestycji
Dział Zarządzania
Projektami
Zastępca
Dyrektora
Wydział FinansowoKsięgowy
Dział Informatyki i
Multimediów
Zespół Radców
Prawnych
Samodzielne stanowisko
do spraw zasobów
ludzkich
Samodzielne stanowisko
do spraw audytu
wewnętrznego i kontroli
Samodzielne stanowisko
do spraw BHP