START SUKCES!!! +100 do niezłomności, pora uczyć się

Transkrypt

START SUKCES!!! +100 do niezłomności, pora uczyć się
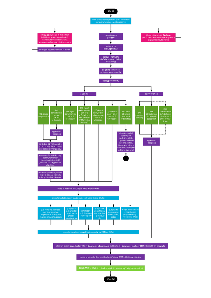
START
mam pracę zaakceptowaną przez promotora
(od strony tytułowej po streszczenie)
robię przelew na 60 zł (lub 100 zł,
jeśli biorę dyplom po angielsku),
na rachunek wskazany w WD,
z numerem albumu w tytule przelewu
idę do fotografa po 4 zdjęcia,
(lub 5, jeśli biorę dyplom po angielsku)
(legitymacyjne, te małe!)
zapisuję pracę
jako PDF
wchodzę na
solad.sgh.waw.pl
drukuję (D0) potwierdzenie przelewu
opisuję i wgrywam
do Soladu pracę zgodnie
z instrukcją
cierpliwie czekam na
wygenerowanie raportów
drukuję dokumenty:
z Soladu:
(D1) praca
magisterska
(D2)
oświadczenie
autora
(zał. nr 2
w Soladzie)
(D3) wykaz
dokumentów
(zał. nr 1
w Soladzie)
(D4) raport
podobieństwa
(zał. nr 5
w Soladzie –
tak, ten cały
HTML trzeba
druknąć)
ze strony DSM:
(D5) karta
identyfikowania znamion
(zał. nr 6
w Soladzie)
(D6) karta
oceny pracy
(zał. nr 7
w Soladzie)
wypełniam
i podpisuję
(D7) karta
obiegowa
(zał. nr 8
w Soladzie)
(D8)
formularz
osobowy
odkładam na bok
(później na
spokojnie pójdę
z tym do biblioteki
i wezmę podpis.
Dokument oddam
w okienku DSM przy
odbiorze dyplomu)
dokładam D2 na końcu D1
(czyli dodaję oświadczenie
jako ostatnią stronę pracy)
(D9)
oświadczenie
dot. danych
osobowych
(D10)
oświadczenie
o dodatkowej
działalności
(nieobowiązkowe)
wypełniam
i podpisuję
ewentualnie drukuję drugi
egzemplarz pracy
z oświadczeniem, jeśli
promotor chciał ją dostać
dla siebie
oprawiam pracę/-e (oprawa
miękka klejona, z przodu
folia, grzbiet i tył – karton)
niosę to wszystko (od (D1) do (D6)) do promotora
promotor ogląda raporty plagiatowe, i jeśli uzna, że jest OK, to:
(D1 + D2) na pierwszej
stronie pracy pisze,
że przyjmuje pracę jako
magisterską, data, podpis
(D3) wykaz
dokumentów
– odznacza
ptaszki i
podpisuje się
(D4) raport
podobieństwa
– tylko ogląda
(D5) karta
identyfikowania znamion
– podpisuje
się
(D6) karta
oceny pracy –
ocena, data,
podpis
+ daje mi karteczkę
z nazwiskiem
proponowanego
recenzenta (D6a)
promotor oddaje mi wszystkie dokumenty (od (D1) do (D6a))
zbieram razem: dowód wpłaty (D0) + dokumenty od promotora ((D1)-(D6a)) + dokumenty ze strony DSM ((D8)-(D10)) + fotografie
niosę to wszystko do mojej Opiekunki Toku w DSM i składam w okienku
SUKCES!!! +100 do niezłomności, pora uczyć się ekonomii ;-)
KONIEC