S T A T U T - Szpital specjalistyczny im. dr. J. Babińskiego
Transkrypt
										S T A T U T - Szpital specjalistyczny im. dr. J. Babińskiego
                                        
                                        
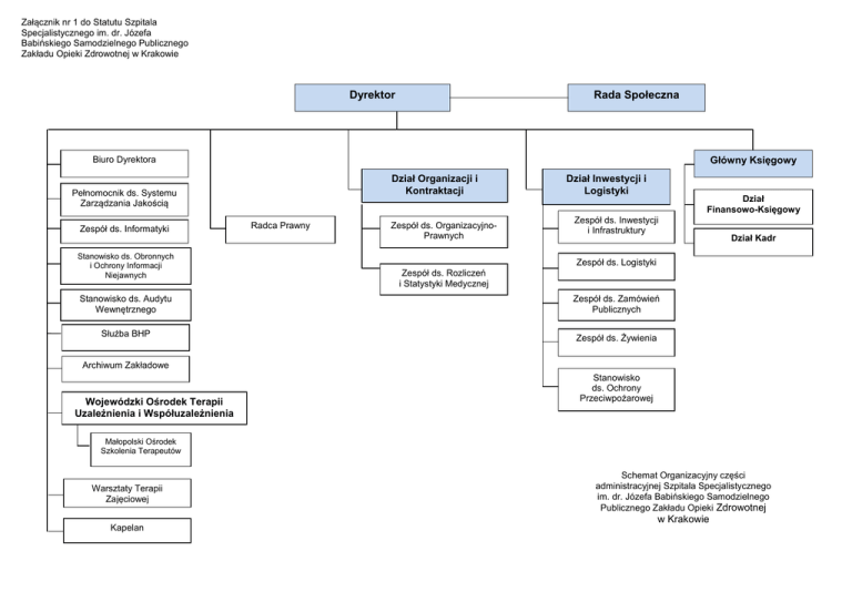
                                Załącznik nr 1 do Statutu Szpitala Specjalistycznego im. dr. Józefa Babińskiego Samodzielnego Publicznego Zakładu Opieki Zdrowotnej w Krakowie Rada Społeczna Dyrektor Główny Księgowy Biuro Dyrektora Dział Organizacji i Kontraktacji Pełnomocnik ds. Systemu Zarządzania Jakością Zespół ds. Informatyki Stanowisko ds. Obronnych i Ochrony Informacji Niejawnych Stanowisko ds. Audytu Wewnętrznego Służba BHP Radca Prawny Zespół ds. OrganizacyjnoPrawnych Dział Inwestycji i Logistyki Dział Finansowo-Księgowy Zespół ds. Inwestycji i Infrastruktury Dział Kadr Zespół ds. Logistyki Zespół ds. Rozliczeń i Statystyki Medycznej Zespół ds. Zamówień Publicznych Zespół ds. Żywienia Archiwum Zakładowe Wojewódzki Ośrodek Terapii Uzależnienia i Współuzależnienia Stanowisko ds. Ochrony Przeciwpożarowej Małopolski Ośrodek Szkolenia Terapeutów Warsztaty Terapii Zajęciowej Kapelan Schemat Organizacyjny części administracyjnej Szpitala Specjalistycznego im. dr. Józefa Babińskiego Samodzielnego Publicznego Zakładu Opieki Zdrowotnej w Krakowie Załącznik nr 2 do Statutu Szpitala Specjalistycznego im. dr. Józefa Babińskiego Samodzielnego Publicznego Zakładu Opieki Zdrowotnej w Krakowie Dyrektor Zastępca Dyrektora ds. Lecznictwa Przełożona Pielęgniarek Pielęgniarka Epidemiologiczna Zespół Pracowników Socjalnych Szpital Specjalistyczny im. dr. J. Babińskiego w Krakowie – lecznictwo szpitalne Szpital Specjalistyczny im. dr. J. Babińskiego w Krakowie – lecznictwo ambulatoryjne Specjalistyczne Centrum Psychiatrii – lecznictwo szpitalne Oddział Psychiatrii Sądowej o Wzmocnionym Zabezpieczeniu Oddział Psychiatrii Sądowej o Podstawowym Zabezpieczeniu Oddział Psychiatryczny Rehabilitacyjny I Oddział Psychiatryczny Rehabilitacyjny II Oddział Psychogeriatryczny z Pododdziałem Diagnozowania i Leczenia Otępień Oddział Psychogeriatryczny Oddział Rehabilitacji dla Uzależnionych od Substancji Psychoaktywnych ze Współistniejącymi Zaburzeniami Psychicznymi Oddział Leczenia Zaburzeń Osobowości i Nerwic Centrum Zdrowia Psychicznego Kraków – Śródmieście – lecznictwo ambulatoryjne Dzienny Oddział Psychiatryczny Rehabilitacyjny Dla Podwójnych Diagnoz Kraków – Śródmieście Zespół Leczenia Środowiskowego Kraków – Śródmieście Centrum Zdrowia Psychicznego Kraków – Krowodrza – lecznictwo szpitalne Oddział Psychiatryczny Kraków – Krowodrza I Oddział Psychiatryczny Kraków – Krowodrza II Centrum Zdrowia Psychicznego Kraków – Krowodrza – lecznictwo ambulatoryjne Dzienny Oddział Psychiatryczny Rehabilitacyjny Kraków – Krowodrza Poradnia Zdrowia Psychicznego Kraków – Krowodrza Zespół Leczenia Środowiskowego Kraków – Krowodrza Centrum Zdrowia Psychicznego Kraków – Podgórze – lecznictwo szpitalne Oddział Psychiatryczny Kraków - Podgórze I Oddział Psychiatryczny Kraków - Podgórze II Centrum Zdrowia Psychicznego Kraków – Podgórze – lecznictwo ambulatoryjne Dzienny Oddział Psychiatryczny Rehabilitacyjny Kraków – Podgórze Poradnia Zdrowia Psychicznego Kraków Podgórze Zespół Leczenia Środowiskowego Kraków – Podgórze I Zespół Leczenia Środowiskowego Kraków – Podgórze II Zespół Leczenia Środowiskowego Skawina Centrum Zdrowia Psychicznego Kraków – Nowa Huta – lecznictwo szpitalne Oddział Psychiatryczny Kraków - Nowa Huta II Centrum Zdrowia Psychicznego Kraków – Nowa Huta – lecznictwo ambulatoryjne Dzienny Oddział Psychiatryczny Kraków – Nowa Huta Poradnia Zdrowia Psychicznego Kraków – Nowa Huta Zespół Leczenia Środowiskowego Kraków – Nowa Huta Centrum Zdrowia Psychicznego Małopolska – Południe – lecznictwo szpitalne Oddział Psychiatryczny Małopolska Południe Centrum Zdrowia Psychicznego Małopolska – Południe – lecznictwo ambulatoryjne Zespół Leczenia Środowiskowego Wieliczka Centrum Zdrowia Psychicznego Małopolska Północ – lecznictwo ambulatoryjne Dzienny Oddział Psychiatryczny Rehabilitacyjny Miechów Zespół Leczenia Środowiskowego Miechów Wojewódzki Ośrodek Terapii Uzależnienia i Współuzależnienia – lecznictwo szpitalne Oddział Terapii Uzależnionych od Alkoholu, w tym Osób z Innymi Dysfunkcjami Wojewódzki Ośrodek Terapii Uzależnienia i Współuzależnienia – lecznictwo ambulatoryjne Poradnia dla Osób z Problemami Alkoholowymi Oddział Leczenia Alkoholowych Zespołów Abstynencyjnych Ośrodek Neurologiczny – lecznictwo ambulatoryjne Poradnia Neurologiczna Ośrodek Obsługi Medycznej – lecznictwo szpitalne Ośrodek Obsługi Medycznej – lecznictwo ambulatoryjne Izba Przyjęć Ambulatorium Stomatologiczne Apteka Pracownia EKG Pracownia RTG I Pracownia EEG Interdyscyplinarne Centrum Terapii Zajęciowej dla Pacjentów Pracownia RTG II Schemat Organizacyjny części medycznej Szpitala Specjalistycznego im. dr. Józefa Babińskiego Samodzielnego Publicznego Zakładu Opieki Zdrowotnej w Krakowie