Uproszczony model danych systemu Wirtualnego Dziekanatu

Transkrypt

Uproszczony model danych systemu Wirtualnego Dziekanatu
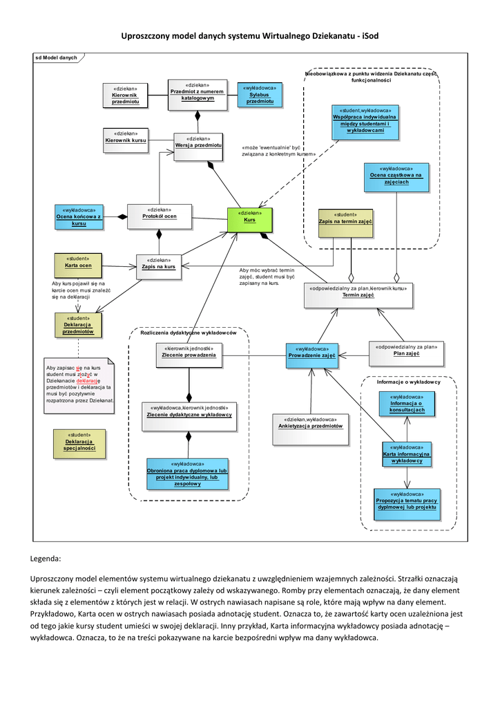
Uproszczony model danych systemu Wirtualnego Dziekanatu - iSod
sd Model danych
Nieobow iązkow a z punktu w idzenia Dziekanatu część
funkcj onalności
«dziekan»
Przedmiot z numerem
katalogow ym
«dziekan»
Kierow nik
przedmiotu
«wykładowca»
Sylabus
przedmiotu
«student,wykładowca»
Współpraca indyw idualna
między studentami i
w ykładow cami
«dziekan»
Kierow nik kursu
«dziekan»
Wersj a przedmiotu
«może 'ewentualnie' być
związana z konkretnym kursem»
«wykładowca»
Ocena cząstkow a na
zaj ęciach
«wykładowca»
Ocena końcow a z
kursu
«dziekan»
Protokół ocen
«student»
Karta ocen
«dziekan»
Zapis na kurs
Aby kurs pojawił się na
karcie ocen musi znaleźć
się na deklaracji
«student»
Deklaracj a
przedmiotów
«dziekan»
Kurs
«student»
Zapis na termin zaj ęć
Aby móc wybrać termin
zajęć, student musi być
zapisany na kurs.
«odpowiedzialny za plan,kierownik kursu»
Termin zaj ęć
Rozliczenia dydaktyczne w ykładow ców
«kierownik jednostki»
Zlecenie prow adzenia
«wykładowca»
Prow adzenie zaj ęć
Aby zapisac się na kurs
student musi złożyć w
Dziekanacie deklarację
przedmiotów i deklaracja ta
musi być pozytywnie
rozpatrzona przez Dziekanat.
«odpowiedzialny za plan»
Plan zaj ęć
Informacj e o w ykładow cy
«wykładowca»
Informacj a o
konsultacj ach
«wykładowca,kierownik jednostki»
Zlecenie dydaktyczne w ykładow cy
«dziekan,wykładowca»
Ankietyzacj a przedmiotów
«student»
Deklaracj a
specj alności
«wykładowca»
Obroniona praca dyplomow a lub
proj ekt indyw idualny, lub
zespołow y
«wykładowca»
Karta informacyj na
w ykładow cy
«wykładowca»
Propozycj a tematu pracy
dyplmow ej lub proj ektu
Legenda:
Uproszczony model elementów systemu wirtualnego dziekanatu z uwzględnieniem wzajemnych zależności. Strzałki oznaczają
kierunek zależności – czyli element początkowy zależy od wskazywanego. Romby przy elementach oznaczają, że dany element
składa się z elementów z których jest w relacji. W ostrych nawiasach napisane są role, które mają wpływ na dany element.
Przykładowo, Karta ocen w ostrych nawiasach posiada adnotację student. Oznacza to, że zawartość karty ocen uzależniona jest
od tego jakie kursy student umieści w swojej deklaracji. Inny przykład, Karta informacyjna wykładowcy posiada adnotację –
wykładowca. Oznacza, to że na treści pokazywane na karcie bezpośredni wpływ ma dany wykładowca.