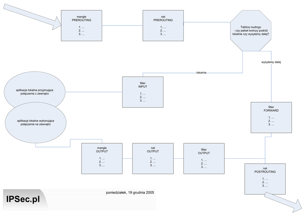
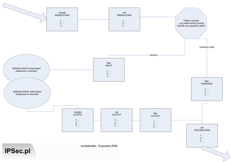
Przepływ danych w linuksowym IPtables

Transkrypt

Przepływ danych w linuksowym IPtables
mangle
PREROUTING
nat
PREROUTING
1. ...
2. ...
3. ...
1. ...
2. ...
3. ...
Tablica routingu
- czy pakiet kończy podróż
lokalnie czy wysyłamy dalej?
wysyłamy dalej
lokalnie
filter
INPUT
aplikacja lokalna przyjmująca
połączenia z zewnątrz
1. ...
2. ...
3. ...
filter
FORWARD
1. ...
2. ...
3. ...
aplikacja lokalna wykonująca
połączenia na zewnątrz
mangle
OUTPUT
nat
OUTPUT
1. ...
2. ...
3. ...
1. ...
2. ...
3. ...
filter
OUTPUT
1. ...
2. ...
3. ...
nat
POSTROUTING
1. ...
2. ...
3. ...
poniedziałek, 19 grudnia 2005
IPSec.pl