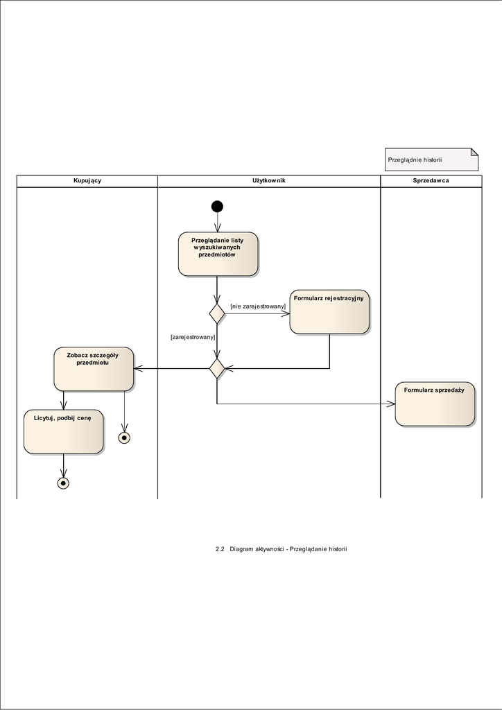
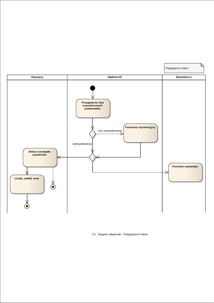
Przeglądanie historii aukcji
Transkrypt
										Przeglądanie historii aukcji
                                        
                                        
                                Przeglądnie historii Kupuj ący UŜytkow nik Sprzedaw ca Przeglądanie listy w yszukiw anych przedmiotów Formularz rej estracyj ny [nie zarejestrowany] [zarejestrowany] Zobacz szczegóły przedmiotu Formularz sprzedaŜy Licytuj , podbij cenę 2.2 Diagram aktywności - Przeglądanie historii
 doc
                    doc download
															download                                                         Reklamacja
															Reklamacja                                                         
		     
		     
		     
		     
		     
		     
		     
		     
		     
		     
		     
		     
		     
		     
		     
		     
		     
		     
		     
		     
		    