UPROSZCZONA BUDOWA KOMPUTERA PC

Transkrypt

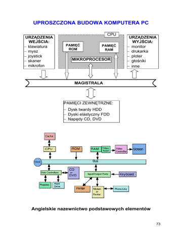
UPROSZCZONA BUDOWA KOMPUTERA PC
UPROSZCZONA BUDOWA KOMPUTERA PC
URZĄDZENIA
WEJŚCIA:
− klawiatura
− mysz
− joystick
− skaner
− mikrofon
CPU
PAMIĘĆ
ROM
PAMIĘĆ
RAM
MIKROPROCESOR
URZĄDZENIA
WYJŚCIA:
− monitor
− drukarka
− ploter
− głośniki
− inne
MAGISTRALA
PAMIĘCI ZEWNĘTRZNE:
− Dysk twardy HDD
− Dyski elastyczny FDD
− Napędy CD, DVD
Angielskie nazewnictwo podstawowych elementów
73
ROZBUDOWANY SCHEMAT BLOKOWY KOMPUTERA PC
magistrala
systemowa
magistrala zewnętrzna
BLOK
RAM
Złącza
Blok
procesora
BLOK
STEROWANIA
BLOK
DMA
Wielofunkcyjna płyta wejścia/wyjścia
BLOK
ROM
BLOK
We/WY
KLAWIATURA
Blok
dysków
Blok
monitora
GŁOŚNIK
Płyta główna
Płyta rozszerzeń
Objaśnienie: blok DMA steruje
bezpośrednim dostępem do pamięci
74