Wykład 5 (10.11.2009 r.) Ustalenie zapotrzebowanie na materiały

Transkrypt

Wykład 5 (10.11.2009 r.) Ustalenie zapotrzebowanie na materiały
Wykład 5 (10.11.2009 r.)
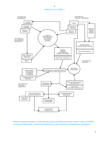
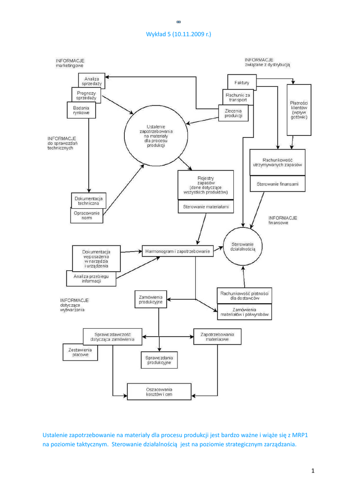
Ustalenie zapotrzebowanie na materiały dla procesu produkcji jest bardzo ważne i wiąże się z MRP1
na poziomie taktycznym. Sterowanie działalnością jest na poziomie strategicznym zarządzania.
1
W zintegrowanych systemach informatycznych wspomagających zarządzanie przedsiębiorstwami
zostały uporządkowane liczne powiązania informacyjne, a więc:
• informacje marketingowe, które pomagają w badaniu prognoz
• informacje do opracowań technicznych umożliwiające ustalenie zapotrzebowania na
materiały dla programu produkcji
• informacje dotyczące wytwarzania prowadzące do ustalenia szczegółowego harmonogramu
produkcji
• informacje o zakupach, które wraz z informacjami o zapasach umożliwiają bilansowanie
potrzeb materiałowych
• informacje związane z dystrybucją umożliwiające śledzenie zaspokojenie popytu i wraz z
informacjami marketingowymi pozwalające na badanie realnej wizji rozwoju
• informacje finansowe pozwalające na ocenę efektywności działalności
CAD
projektowanie wyrobów
CAM
komputerowe wspomaganie wytwarzania np. ustalanie
rozmiarów wyrobów
CAE
Computer Aided
Engeineering
komputerowe wspomaganie inżynierii wytwarzania
(CAD+CAM)
CAP
Computer Aided Planning
LM
Lean Management
opcjonalny - może go nie być; odchudzanie zarządzające,
poprzez różne działania symulacyjne pozwala stwierdzić czy
pewne zmiany (np. poprzez przesunięcie stanowiska) przyniosą
zmniejszenie kosztów
2
C
Controlling
symulacje, analiza tego co się będzie działo gdyby…, analiza
wskaźników produkcji i wskaźników związanych z
projektowaniem
PC
Production Control
system sterowania produkcją
OPT
Optimized Production
Technology
optymalizacja technologii produkcji, moduł optymalizacyjny,
może być częścią MRP2
PPC
Production Planning and
Control
planowanie zasobów materiałowych i produkcyjnych oraz
sterowanie produkcją – jest rozszerzeniem MRP2
MIS
Management Information
System
system informowania kierownictwa
CIM
Computer Integrated
Manufacturing
komputerowo zintegrowany system wspomagający produkcję
SQC
Statistical Quality Control
statystyczna kontrola jakości
CAQ
Computer Aided Quality
Assurance
komputerowe zapewnienie jakości
QA
Quality Analysis
analiza jakości
TQM
Total Quality
Management
kompleksowe zarządzanie jakością
TQC
Total Quality Control
kompleksowe sterowanie jakością
DRP
Distribution Resource
Planning
planowanie zasobów dystrybucyjnych (wszystko co pozwala na
dystrybucję – taśmy dystrybucyjne, pakowanie, opakowania,
magazynowanie)
SCH
Supply Chain
Management
zarządzanie łańcuchem dostaw
CILS
Computer Integrated
Logistic System
zintegrowany system logistyczny przedsiębiorstwa – składa się
na niego CAD, CIM, TQC, DRP i EDI
Łańcuch logistyczny jest związany z łańcuchem dostaw.
Trzema elementami łańcucha dostaw są: dostawca -> producent -> odbiorca (producent odbiera
materiały od dostawcy i dostarcza wyroby do odbiorcy.
System finansowo-księgowy ma za zadanie ewidencjonować działalność przedsiębiorstwa.
Podstawowe elementy ERP:
1. Finanse
a) Analizy finansowe
• planowanie finansowe – konkrety a nie przewidywania
• budżetowanie – przydzielanie pieniędzy na plany
• prognozowanie – prognozy to przewidywania
• zarządzanie rentownością
• zarządzanie kosztami produktów i usług
3
•
rachunek kosztów pośrednich i rachunek kosztów działań
koszty pośrednie są związane z robocizną, maszynami, energią, administracją
itd. – trudno je policzyć
koszty bezpośrednie są związane z materiałami
ABC - Activity Based Costing – rachunek kosztów działań
ABM - Activity Based Management
Jak się coś produkuje to potrzebne są działania, żeby obliczyć cały koszt tych
działań, rozkłada się to na drobne działania i sumuje się ich koszty =>
optymalizacja kosztów.
•
ustalanie kosztów produktu na etapie projektu
•
analizy procedur płatności
b) Strategiczne zarządzanie organizacją
•
Planowanie strategiczne
•
Zarządzanie ryzykiem
•
Strategiczna karta wyników
•
Konsolidacja prawna
•
Konsolidacja zarządcza
•
Zarządzanie wartością firmy (Value Based Management)
•
Planowanie rocznego sprawozdania finansowego
•
Planowanie inwestycji
•
Zarządzanie relacjami z właścicielami kapitału
c) Rachunkowość finansowa (system finansowo księgowy)
d) Rachunkowość zarządcza (koszty i zyski)
•
rachunek miejsc powstawania kosztów – np. rachunkiem miejsc
powstawania kosztów w fabryce jest produkcja w fabryce.
•
rachunek kosztów działań – (ABC – Activity Best Costing) – każdy
element produkcji składa się z szeregu działań. do tych działań przypisane są
koszty. Zatem żeby mieć koszty całościowe to musimy zsumować koszty
działań.
•
analiza rentowności – jest związana z zyskiem, odpowiada na pytanie
jak bardzo się opłaca coś produkować.
•
rachunek centrum zysku - miejsce, gdzie generuje się zyski
•
rachunkowość projektu – nakłady finansowe na stworzenie projektu
•
rachunek zleceń wewnętrznych – rachunek zleceń, które są
przekazywane wewnątrz firmy np. zlecenie jednego działu produkcyjnego dla
drugiego działu produkcyjnego.
•
kalkulacja rzeczywistych kosztów produkcji – rzeczywiste koszty które
mogą się różnić od tych obliczonych
e) Nadzór korporacyjny
4
•
system informacyjny audytu – audyt to rewizja, kontrola – czyli jest to skontrolowanie tego co
się dzieje w danym zakresie w przedsiębiorstwie, sprawdzenie zgodności z jakimiś normami
• zarządzanie ryzykiem biznesowym – związane z miejscem firmy na rynku – moduły
wspomagające z różnego rodzaju symulacje, informacje dotyczące otoczenia II stopnia firmy
f) Zarządzanie finansami w łańcuchu dostaw
•
zarządzanie kredytem (często potrzebny jest kredyt, żeby zakupić
materiały, zachowanie płynności finansowej; płynność finansowa jest
pozytywna i powinna zostać zachowana, jest to zdolność do terminowego
regulowania krótkoterminowych zobowiązań)
•
fakturowanie
•
zarządzanie ryzykiem
•
zarządzanie sprawami spornymi
2. Kadry – zarządzanie pracownikami
a) Planowanie i analityka
•
planowanie zatrudnienia
•
benchmarking – porównanie z konkurencją (jakich specjalistów
przejąć od konkurencji, jakich zatrudnić)
•
planowanie i symulacja kosztów osobowych
•
symulacje zmian struktury organizacyjnej
•
planowanie strategiczne w zakresie zatrudnienia
b) Zarządzanie kadrą pracowniczą
•
rekrutacja i zarządzanie kadrami (kto będzie na jakim stanowisku)
•
zarządzanie wynagrodzeniami
•
zarządzanie rozwojem pracowników (zarządzenie szkoleniami i
nauczanie na odległość)
•
zarządzanie projektami
c) Funkcje operacyjne
•
administracja kadrami (ktoś zmienił stanowisko, stan cywilny)
•
zarządzanie strukturą organizacyjną
•
świadczenia socjalne (bony, wczasy, itp.)
•
czas pracy (ważne przy stawkach za godzinę pracy)
•
rachuba płac (wyznaczanie płacy)
•
raportowanie (do ZUS’u, Urzędu Skarbowego, NFZ’u, GUS’u)
•
obsługa współpracowników – różnego rodzaje konsultacje
d) Sprawy pracownicze
•
procedury i regulacje wewnętrzne
•
bezpieczeństwo pracy (pilnowanie szkoleń i przepisów BHP,
pilnowanie badań)
•
prowizje i wynagrodzenia motywacyjne
•
zarządzanie wiedzą
3. Logistyka (działalność operacyjna)
4. Obsługa organizacji
a) Zarządzanie potrzebami służbowymi
• planowanie
• rezerwacje (hoteli, biletów)
• opłaty
5
•
•
b)
•
•
•
•
c)
•
zarządzanie kosztami podróży służbowych
kupno biletów
Ochrona środowiska i przepisy BHP
przepisy BHP
zarządzanie substancjami niebezpiecznymi
zarządzanie towarami niebezpiecznymi (np. materiały wybuchowe)
bezpieczeństwo produktów
Zarządzanie premiami i prowizjami
opracowanie systemu wynagrodzeń - wynagrodzenia zmienne i stałe (premie, dodatkowe
zlecenia, prowizje)
d) Zarządzanie nieruchomościami
• zarządzanie wynajmem
• zarządzanie powierzchnią i urządzeniami
• zarządzanie nieruchomościami komercyjnymi
• zarządzanie projektami budowlanymi
• obsługa techniczna i zarządzanie infrastrukturą
6
Wykład 6 – 17.11.2009 r.
Systemy ERP2 to systemy, które wykorzystują dodatkowe funkcjonalności będące rozszerzeniem
systemu ERP.
Rozszerzenia systemu ERP polegają na:
1. Wzbogacaniu funkcjonalności w podstawowych obszarach działalności
2. Udostępnieniu bazy danych przez Internet (dostawcom, odbiorcom, pracownikom)
3. Zintegrowanie systemu ERP z systemami partnerów(dostawców, producentów i odbiorców):
elektroniczna wymiana ofert, zamówień, faktur itp.; elektroniczna realizacja płatności
4. Powiązanie z systemami wspomagania pracy grupowej (np. poczta elektroniczna) i systemami
do przepływu pracy (workflow) – różni się tym od groupware, że musi być bardziej
usystematyzowany
5. Wersje dedykowane dla różnych branż
6. Połączenie z systemami analitycznymi (hurtowniami danych) – związane z bazami
analitycznymi
7. Narzędzia do modelowania procesów gospodarczych (np. DFD, IDEF, UML)
Rodzaje systemów ERPII:
1. Rozszerzony ERP (EERP - Extended Enterprise Resource Planning)
2. Elektroniczny system ERP (eERP – electronic Enterprise Resource Planning)
3. Aktywny system ERP (@ERP - active Enterprise Resource Planning).
EERP
Rozszerzenia ERP:
• CRM – Customer Relationship Management
• SCM – Supply Chain Management – Zarządzanie łańcuchem dostaw
• Business Inteligence – systemy analityczne
• DSS – Decision Support System – systemy wspomagające podejmowanie decyzji
• Groupware, workflow
• Interfejs e-biznesu
W EERP mieści się przygotowanie wersji dla pewnych określonych branży.
eERP
Rozszerzenia ERP:
• B2P (Business to Partners), e-SCM – zintegrowany elektroniczny łańcuch dostaw – przez
Internet
• e-komponenty
• Grupowe DSS - grupowe podejmowanie decyzji
• www-front-end – witryna firmy czyli wizerunek firmy na stronie www
• e-commerce, e-CRM
• B2B (Business to Business), B2C (Business to Customer)
1
Funkcje eERP:
1. Dostęp do bazy danych i funkcji systemu za pomocą za pomocą przeglądarki internetowej
użytkownikom wewnętrznym.
2. Dokonywanie zakupów w sklepach internetowych utworzonych przez przedsiębiorstwo B2C
(Bussiness to Customer) oraz wykorzystanie Internetu w zarządzaniu relacjami z klientem
(eCRM).
3. Wprowadzenie biznesu elektronicznego B2B (Bssiness to Bussiness) czyli zawieranie transakcji
handlowych między partnerami handlowymi.
4. Integracja systemów ERP partnerów rynkowych i rozszerzenie biznesu typu B2B do postaci
kooperacyjnej określanej również jako B2P (Bussiness to Partners), która oprócz operacji
handlowych polega na wspólnym działaniu w zakresie planowania zaopatrzenia produkcji i
dystrybucji, prowadzenia prac badawczo-rozwojowych itp., co prowadzi do zarządzania
zintegrowanym łańcuchem dostaw na platformie internetowej (e-SCM).
@ERP - aktywne ERP (active ERP) to rozszerzenie o organizację i reorganizację przedsiębiorstwa (BPM
–Business Process Management)
Rozszerzenia ERP:
• narzędzia BPR – Business Process Reengineering = TRP - Techniczna reorganizacja procesów
• CASE – Computer Aided Software Engineering (np. UML) czyli komputerowe wspomaganie
inżynierii oprogramowania oraz RAD – Rapid Application Development czyli szybkie
prototypowanie
• technologia komputerowa
• outsourcing - zewnętrzne wspomaganie naszego systemu, możliwość zewnętrznej ingerencji
np. administrowania.
• modele referencyjne
• indywidualizacja
Funkcje activeERP:
1. Wyposażenie w narzędzia modelowania procesów gospodarczych
2. Wyposażenie w narzędzia szybkiego prototypowania (RAD)
3. Budowę komponentową w miejsce dużych modułów programowych
4. Skalowalność funkcjonalną czyli oferowanie wersji dla przedsiębiorstw o różnej wielkości i
zróżnicowanych wymaganiach funkcjonalnych
5. Skalowalność techniczną, a więc możliwość działania na różnych platformach sprzętowych
6. Narzędzia wspomagające utrzymanie i rozwój oprogramowania
7. Narzędzia wspomagające reorganizację procesów gospodarczych (BPR)
8. Oferowanie branżowych modeli referencyjnych, czyli takich, które można uznać za wzorzec do
reorganizacji procesów
@ERP jest elementarny (budowany z komponentów), jest elastyczny i skalowalny, czyli działa też po
reorganizacji procesów (reorganizacja procesów to np. sytuacja w której fakturę wystawia magazynier
a nie sprzedawca)
2
Wykład 7 – 24.11.2009 r.
Marketing – jest działem, który stanowi łącznik miedzy tym co się dzieje w firmie a tym co jest na
zewnątrz. Marketing działa na poziomie strategicznym (strategię marketingową buduje się na
podstawie misji przedsiębiorstwa) i taktycznym.
Na podstawie celów strategicznych działa marketing, który umożliwia:
1. identyfikację potrzeb rynku, którą robi się poprzez badania marketingowe np. ankiety
2. promocje - oferty dla rynku (mieści się tu reklama [np. w telewizji, na bilbordach, w
Internecie, w gazetach i w ulotkach], gratisy, próbki)
3. inspiracja do badań i rozwoju produktów – marketing stanowi inspirację do tworzenia
nowych produktów
4. koordynacja wytwarzania, ponieważ zajmuje się badaniami rynku i prognozami, więc
marketing wie co, kiedy i w jakiej ilości będzie trzeba produkować
5. realizacja satysfakcjonowania klientów – decydowanie o opakowaniach, kolorach, gdzie i
kiedy by chcieli kupować, jaka powinna być obsługa – tym się zajmuje marketing bo oni znają
klienta
6. partycypuje osiąganie celów strategicznych firmy
Na poziomie strategicznym podejmowane są decyzje dotyczące:
1. rynków które będą obsługiwane – (np. rynek związany z terytorium lub wiekiem) - kto ma
być klientem docelowym
2. oferowanych produktów
3. celów produktów – walka z konkurencją
4. alokacji zasobów – miejsca sprzedaży, miejsca gdzie będą ulokowane sklepy, fabryki, w jaki
sposób będzie to sprzedawane, jaki rozmiar sprzedaży, ilość pracowników
Na poziomie taktycznym podejmowane są decyzje dotyczące:
1. projektowania wyrobów i procesów - np. tylko dla pewnych klientów dostępne, kolor
wyrobu
2. głównego harmonogramu produkcji – marketing wie tak naprawdę kiedy, ile i co będzie
potrzebne
3. ceny wyrobów i usług
4. reklamy
5. stymulowania zbytu - np. poprzez zmiany cen, promocje typu 2+1 gratis
6. sprzedaży, dystrybucji – w jaki sposób konkretnie będzie się sprzedawało, czy się zorganizuje
transport, godziny otwarcia sklepu
7. obsługi klientów
Zarządzanie i planowanie marketingowe
Główne kroki zarządzania i planowania marketingowego:
• Przeprowadzenie analizy sytuacji. Celem tego kroku jest zrozumienie bieżącej sytuacji i
tendencji oddziaływujących na przyszłość firmy, w szczególności muszą zostać rozpatrzone
problemy i możliwości jakie mogą stwarzać kupujący, konkurenci jak również koszty i
regulatory zmian (np. Warunki pogodowe, regulacje prawne [np. nie można wyprodukować
więcej niż…, regulacje antymonopolowe], mechanizmy rynkowe [np. wzbogacenie się
społeczeństwa]). Dodatkowo musza zosta
• rozpoznane silne (np. technologie, pracownicy) i słabe (np. niski budżet) strony firmy.
• Ustalenie celów (np. ile będziemy produkować, jakość produktów itp.). Mając całkowitą
analizę sytuacji decydent musi ustalić własne cele. Cele ustalają poziom wykonania, który
firma ma nadzieje osiągnąć w przyszłości, biorąc pod uwagę problemy i sytuacje wywołane
wpływem środowiska oraz silne i słabe strony firmy.
1
•
•
Tworzenie strategii i programów. Strategie są to długoterminowe działania dla osiągnięcia
celów. Programy są to krótkoterminowe działania dla wprowadzenia przyjętych strategii.
Zabezpieczenie koordynacji i kontroli. Stworzenie mechanizmów zapewniających
skuteczność wprowadzenia strategii i programów. Zadaniem kontroli jest oszacowanie stopnia
osiągnięcia celu i sprecyzowanie przyczyn każdego niepowodzenia w dążeniu do celu, tak aby
mogły być podjęte działania zaradcze.
Sterowanie i planowanie marketingowe
2
Zbiorcze plany marketingowe – dotyczą całego przedsiębiorstwa, są ogólne
Badania marketingowe.
W ramach badan marketingowych wykonywane są:
1. analiza relacji (produkt- rynek)
2. pomiary rynkowe
3. analiza zysku
4. analiza produktywności – ile jesteśmy w stanie wyprodukować
5. prognozy marketingowe
Zarządzanie strategiczne marketingiem firmy.
W ramach zarządzania marketingiem firmy:
• zasoby i wymagane rezultaty działalności
• strategie marketingu
• strategie marketingowo- produkcyjna dla grup produktów
• cele działań produkcyjnych
• wieloletni plan marketingu
Taktyka marketingu i programy.
• analiza konkurencji
• rozwój produktów i technologii
• koszty i ceny
• reklama i ogłoszenia
• promocja sprzedaży
• marketing międzynarodowy
Realizacja i sterowanie.
• zarządzanie personelem
• zarządzanie i sterowanie zasobami produkcyjnymi
• sprzedaż i dystrybucja
• obsługa klientów
3
Wykład 8 – 1.12.2009 r.
Cele CRM (Customer Relationship Management) to
1. Szybki dostęp do pełnej informacji o kliencie i jego aktywności rynkowej
2. Standaryzacja procesu obsługi klienta (zachowanie standardów zapewnia zachowanie
wysokiej jakości obsługi klienta)
3. Wielokanałowa komunikacja klientem – Internet, telefon
4. Prowadzenie elektronicznych centrów informacyjno-szkoleniowych
5. Serwis on-line
6. Zbieranie, przetwarzanie i propagowanie informacji marketingowych
7. Obsługa reklamacji
8. Szybka dystrybucja informacji wewnątrz i na zewnątrz organizacji
System CRM ma za zadanie automatyzacje i wspomaganie procesów na styku klient-organizacja
w zakresie pozyskiwania i utrzymywania (obsługi) klientów.
CRM wspomaga 4 działy firmy:
• Marketing
• Sprzedaż
• Obsługę klienta
• Serwis.
Rodzaje systemów CRM:
• Interakcyjny
1
• Operacyjny
• Analityczny
CRM interakcyjny (komunikacyjny) służy do komunikacji z klientem. Współpracuje z CRM
operacyjnym, który korzysta z bazy danych CRM. Ma za zadanie ujednolicić obsługę kontaktów z
klientem. Zatem jego zadaniem jest obsłużenie wszystkich możliwych kanałów komunikacyjnych:
• Połączenie telefoniczne
• Fax
• Strony www
• VoIP (Voice over Internet Protocol)
• SMS
• Listy dyskusyjne
• e-mail
• Protokół WAP (Wireless Application Protocol)
• IVPS (Interactive Voice Payment Service)
• Przekaz video
• Sesje chat.
CRM operacyjny wspomaga działania związane z kontaktem z klientem w codziennych operacjach w
przedsiębiorstwie.
CRM operacyjny wspomaga działy:
• Marketingu
• Sprzedaży
• Serwisu
CRM wspomagający marketing obejmuje moduły:
• Encyklopedie marketingowe (wszystkie dane, które wpływają na działalność marketingową:
dane o klientach, rynku, konkurencji, produktach itd.)
• Obsługę programów lojalnościowych
• Zarządzanie kampaniami marketingowymi
 definiowanie kampanii marketingowych,
 tworzenie budżetu kampanii,
 prognozowanie,
 śledzenie realizacji kampanii,
 analiza wyników kampanii
• Wspomaganie marketingu ukierunkowanego (tworzy się pewne działania tylko dla pewnej
grupy np. spersonalizowane oferty)
CRM wspomagający sprzedaż obejmuje moduły:
• Obsługa kartoteki klientów
• Zarządzanie kontaktami z klientem
• Obsługa zapytań ofertowych (wysyła je klient)
• Zarządzanie ofertami (konfigurowanie produktu, usługi)
• Obsługa zamówień (możliwości konfiguracji produktu, sposób dostawy, sprawdzenie klienta)
• Zarządzanie umowami z klientami
• Obsługa dokumentów transakcyjnych
• Zarządzanie sprzedawcami
• Raportowanie statystyk zbiorczych i indywidualnych (wartość i wielkość sprzedaży,
częstotliwość sprzedaży)
CRM wspomagający serwis obejmuje moduły:
• Obsługa bazy danych komponentów (części składowych produktów)
• Zarządzanie reklamacjami
• Zarządzanie naprawami i awariami
• Obsługa bazy problemów serwisowych
• Zarządzanie umowami serwisowymi
• Zarządzanie przeglądami i konserwacjami
2
•
•
Zarządzanie serwisantami
Raportowanie i statystyki działań serwisowych
Analityczny CRM:
1. Analiza zyskowności – analiza tego na czym, na jakich klientach mamy największy zysk, o
największym zysku możemy mówić kiedy marża jest najwyższa, np. możemy analizować jakiej
grupie klientów będziemy coś sprzedawać.
2. Segmentacja (rynku, klientów) – dzielenie klientów np. względem przychodu, możemy też
dzielić produkty np. na produkty grupy AGD, drogie produkty, ekstrawaganckie produkty
(produkty ekstrawaganckie – mało osób je kupuje, ale się opłaca je sprzedawać, bo są drogie)
3. Akceptacja produktów – np. telefon o zbyt małej klawiaturze będzie zwracana przez pewnych
klientów, co wiąże się z brakiem akceptacji tego produktu
4. Analiza lojalności – o wiele łatwiej jest uzyskać klientów niż utrzymać, zatem robi się tak
zwane programy lojalnościowe, które mają za zadanie utrzymać klienta, np. polega to na
dawaniu zniżek, nagród. Przykładem są np. zniżki, promocje przy przedłużeniu umowy z
telefonią komórkową.
5. Wyniki pracowników – analizy wyników przedstawicieli handlowych i badanie ich
efektywności
6. Efektywność kampanii
Zadaniem analitycznego CRM jest wykonanie analiz po to by wspomagać operacyjny CRM.
3
Wykład 9 – 8.12.2009 r.
System finansowo księgowy
Księgowość zajmuje się ewidencjonowaniem zdarzeń gospodarczych – wszystko co zdarzy się w firmie
musi zostać zanotowane
Książka przychodów i rozchodów w małych firmach często jest jedynym sposobem prowadzenia
rachunkowości. W takiej książce mamy dwie strony: jedna przychodów, a druga rozchodów, po
których zapisywane są odpowiednie zdarzenia gospodarcze. Zatem zdarzenie gospodarcze jest
reprezentowane kwotą (przychód i rozchód). Przykładem zdarzenia gospodarczego jest zapłacenie
czynszu – jest po stronie kosztów w książce przychodów i rozchodów.
Firmy o dużo większych obrotach prowadzą pełną księgowość czyli księgowość opartą o księgi
handlowe.
Prowadzenie księgowości w oparciu o księgi ma za zadanie:
• spis przychodów i rozchodów,
• uporządkowanie całych finansów firmy,
• systematykę zdarzeń gospodarczych,
• żebyśmy wiedzieli gdzie koszty powstały,
• żebyśmy umieli oszacować magazyn,
• żebyśmy umieli się rozliczyć z klientami,
• żebyśmy wiedzieli ile jesteśmy winni, ile musimy zapłacić,
• żebyśmy wiedzieli jaki mamy zysk na koniec roku,
• żebyśmy wiedzieli ile podatku musimy zapłacić.
Konta dzielimy na kategorie. Zawsze mamy dwie strony: winien (Wn) i stronę Ma – zawsze księgujemy
po którejś z tych stron zatem zapis jest jakby w odpowiedniej szufladce po stronie Wn lub Ma.
Każde zdarzenie gospodarcze powinno być tak zapisane, aby dokument księgowy się bilansował - by
strona Wn była równa stronie Ma. Każdy dokument jest przypisywany jako księgowy w myśl pewnych
określonych szablonów. Dane wpływające do systemu księgowego są pod postacią właśnie
odpowiednich dokumentów księgowych.
Np. jeśli księgujemy fakturę to mamy konto kontrahenta po stronie Wn i konto sprzedaży po stronie
Ma, a jeśli mamy wpłatę to mamy konto kasy po koncie Wn i konto kontrahenta po stronie Ma.
Pozycje dokumentu księgowego:
• numer pozycji dziennika,
• symbol dokumentu księgowego – bo księgowcy dzielą dokumenty na dokumenty różnego
typu w zależności od tego czego dotyczą np. PK
• numer księgowy
• data wystawienia dowodu źródłowego
• data księgowania
• symbol konta analitycznego
• strony konta
• kwotę zapisaną na koncie
• treść operacji gospodarczej
Mamy podział na działy wszystkich kont. Konta dzielimy na dwa rodzaje: syntetyczne i analityczne.
1
Mamy 9 działów, na górze każdego takiego działu stoi konto syntetyczne które rozgałęzia się na konta
analityczne. Przykładowo możemy mieć konto syntetyczne 200, które rozgałęzia się na różne rodzaje
sprzedaży (przykładowo 200-1, 200-1, 200-3) – konta analityczne. Jeśli teraz chcemy jeszcze dzielić
względem rodzaju kontrahenta to znowu dzielimy drzewiasto (np. 200-1-1, 200-1-2) itd. – konta
analityczne.
Księgowanie musi być zawsze od dołu do góry – sumowanie dzieci daje rodzica w tej drzewiastej
strukturze.
System finansowo-księgowy działa tylko na najniższym poziomie drzewa a reszta automatycznie się
księguje do góry, aż do korzenia.
Zintegrowany system rachunkowości oparty o systematykę kont
Poziom 1 to są dane z dokumentów źródłowych.
Poziom 2 to są informacje, które pochodzą z kont analitycznych. To co się zapisze na konta analityczne
przechodzi na konta syntetyczne, a konta syntetyczne poumieszczane są w różnych kategoriach, które
nazywamy zespołami.
Zespoły:
1. majątek trwały
2. środki pieniężne i rachunki bankowe
3. rozrachunki i roszczenia (z kontrahentami)
4. materiały i towary – wszystko co się wiąże z magazynami
5. koszty według rodzajów i ich rozliczenie – np. koszty materiałów, biurowe, płacowe
6. koszty według typów działalności i ich rozliczenie – np. koszty działu serwisowego, koszty
zarządu
7. produkty i rozliczenia międzyokresowe – okresem rozrachunkowym jest 1 rok – koszty
wpisujemy do okresu, którego dotyczą. Niektóre koszty dotyczą następnych okresów np.
prenumerata – używamy do tego konta rozliczeń międzyokresowych
8. przychody i koszty związane z ich osiągnięciem – np. koszty kuriera, składowania po drodze
9. kapitał finansowy i rzeczowy oraz wynik finansowy – ile pieniędzy firma zarobiła na końcu
Na końcu z tych kont syntetycznych i analitycznych wydobywa się informacje dla odbiorców rachunkowość bilansowa:
• dla analizy ekonomicznej,
• dla planowania,
• dla bieżącej sprawozdawczości (do ZUS’u, Urzędu Skarbowego),
• dla bieżącej kontroli,
• dla okresowej sprawozdawczości (zwykle sprawozdawczość roczna),
• dla perspektywicznego podejmowania decyzji ( na podstawie tego co się działo do tej pory).
2
Wykład 10 - 15.12.2009 r.
Zagadnienia na 2 kolokwium (12.01.2010 r.):
• System ERP i jego funkcje
• Rozszerzenie systemu ERP (ERP2)
• Systemy rozszerzone – EERP, activeErp i eERP
• Strategia marketingowa: np. co wchodzi w skład? Jakie elementy?
• System CRM, jego cele i funkcje
• Interakcyjny CRM
• Operacyjny CRM
• System finansowo-księgowy oparty o systematykę kont
• Systemy styczne: środki trwałe, kadry i płace
• Integracja systemów informatycznych zarządzania
• Wdrażanie systemów informatycznych
Może być bezpośrednie przekazanie informacji o zdarzeniach gospodarczych z innych systemów do
systemu finansowo-księgowego. Przykładem takie systemu jest system sprzedaży – wszystkie faktury
sprzedaży przekazywane są do systemu finansowo-księgowego.
W zintegrowanym systemie są podsystemy, które współpracują z systemem finansowo-księgowym.
Takie podsystemy nazywamy podsystemami stycznymi. Takimi podsystemami są: sprzedaż,
gospodarka materiałami i produktami, kadry, płace i środki trwale.
1
Baza danych rachunkowości - zapisy księgowych na kontach analitycznych.
Rachunkowość bilansowa –związana z zapisami na konta.
Ewidencja analityczna - związana z zapisami na konta analityczne przede wszystkim związane z
zapisem w systemach stycznych
Podsystemy styczne z rachunkowością:
1. kadry i płace
Zadania systemu kadrowego:
• Prowadzenie kartoteki osobowej pracowników
• Tworzenie dokumentów kadrowych (umowa o prace, świadectwo pracy itp.)
• Rejestracja czasu pracy
• Rejestracja nieobecności (urlopów, zwolnień lekarskich itp.)
• Naliczanie stażu
• Generowanie zestawień
•
•
•
•
•
•
Zdarzenia związane z kadrami:
przyjęcie do pracy
zmiany zaszeregowani – awanse
zwolnienie z pracy
naliczanie stażu pracy
rejestracja czasu pracy – karty pracy, kalendarze
rejestracja nieobecności - związane z chorobami, urlopami macierzyńskimi, urlopami
2
wychowawczymi, oddelegowaniem itd.
Podstawowe bazy związane z kadrami:
• kartoteka osobowa
• historia zatrudnienia
• zatrudnienie w zakładzie
• kalendarze czasu pracy
• stanowiska pracy
• komórki organizacyjne
Dokumenty:
• umowa o pracę
• świadectwo pracy
• zaświadczenie o zatrudnieniu
• przeszeregowania (zmiany stanowiska)
• karty urlopowe
Raporty które są utworzone:
• wykaz pracowników wg stanowisk i zawodów
• plany wykorzystania urlopów
• wykaz nieobecności wg typów
• inne
Zadania systemu płac:
•
prowadzenie kartoteki wynagrodzeń pracowników – osobowy fundusz płac
•
obsługa osobowego funduszu płac – dla tych, którzy są zatrudnieni na umowę
o pracę
•
obsługa bezosobowego funduszu płac – dla pracowników zatrudnionych
zgodnie z inną umową niż o pracę
•
automatyczne obliczanie składników wynagrodzeń oraz sum do wypłaty
•
obsługa wypłat wynagrodzeń na rachunki oszczędnościowo-rozliczeniowe
•
drukowanie list wypłat
•
eksport danych o wynagrodzeniach do programu Płatnik
•
obsługa rozrachunków z ZUS i urzędami skarbowymi
•
emisja dokumentów do urzędów skarbowych i innych instytucji
•
przygotowanie i eksport danych o wynagrodzeniach do systemu księgowego
Zdarzenia związane z systemem płac:
•
obliczanie wynagrodzeń
•
dyspozycja wypłaty
Bazy danych związane z płacami:
•
kartoteka wynagrodzeń – fundusz osobowy
•
kartoteka wynagrodzeń – fundusz bezosobowy
Pomocnicze bazy:
•
kartoteka osobowa
3
•
•
•
•
kalendarz czasu pracy
stanowiska pracy
komórki organizacyjne
kartoteka płatnika – ma za zadanie naliczanie należności do ZUS
Podstawowe dokumenty związane z systemem płac:
•
lista płac (jest dokumentem będącym raportem – na jej podstawie najczęściej
są generowane zaświadczenia)
•
dokumenty polecenia przelewu (na podstawie listy płac)
•
rachunek do umowy zlecenie lub umowy o dzieło
•
zaświadczenie o wynagrodzeniu
•
dokumenty do Urzędu Skarbowego:
 pit 4 (deklaracja na zaliczkę miesięczną i podatek dochodowy) – tylko dla
Urzędu
 pit 11 (związany z rocznym rozliczeniem – dostaje go raz do roku Urząd
Skarbowy i pracownik
Raporty:
•
koszty wynagrodzeń wg miejsca powstawania kosztów, zleceń, produktów,
rodzajów, itp.
•
rozrachunki z pracownikami i urzędami
•
inne np. dla GUS, NFZ
Dokumenty związane z płatnikiem
•
dokumenty zgłoszeniowe
•
RMUA – raport miesięczny dla osoby ubezpieczonej – jak ma to znaczy ze jest
ubezpieczony i można leczyć
•
DRA – deklaracja rozliczeniowa zbiorcza
•
RCA – imienny raport miesięczny o należnych składkach i wypłaconych
świadczeniach
•
RZA – raport imienny o należnych składkach na ubezpieczenie zdrowotne
•
RSA – raport imienny o wypłaconych świadczeniach i przerwach w opłacaniu
składek
2. środki trwałe – czas używania środka trwałego jest dłuższy. Generalnie są to urządzenia,
elementy wyposażenia, budynki, których okres użytkowania jest dłuższy niż rok (zwykle
powyżej 2 lat), a ich wartość jest powyżej jakiejś określonej kwoty. Zakupu środka trwałego
nie można traktować jako zakupu kosztowego. Koszty powinny się rozłożyć na tyle czasu, na
ile środek ten jest przewidziany, zatem dzieli się koszty w zależności od tego na jak długo on
jest, a nie wpisuje jednokrotnie w całości.
•
•
•
Etapy zarządzania środkami trwałymi:
Pozyskiwanie środków trwałych
Użytkowanie środków trwałych
Pozbywanie się środków trwałych – likwidacja bądź sprzedaż
4
•
•
•
•
•
Zadania systemu „Środki trwałe”:
Ewidencja stanu i ruchu środków trwałych
Naliczanie amortyzacji i umarzanie wartości środków trwałych
Rejestracja czasu pracy maszyn i urządzeń oraz środków transportu
Inwentaryzacja środków trwałych
Ewidencja modernizacji napraw i remontów
Przy ewidencji środków trwałych ma miejsce:
A. Ewidencja stanu i ruchu środków trwałych
Zdarzenia które są ewidencjonowane:
•
zakup,
•
leasing,
•
zmiana miejsca użytkowania,
•
likwidacja,
•
zakończenie inwestycji,
•
darowizna,
•
sprzedaż
Bazy danych, które mamy połączone z środkami trwałymi:
•
kartoteka środków trwałych – jest to podstawowa baza i zawiera
następujące informacje:

numer inwentarzowy – jednoznacznie identyfikujący środek i
jego nazwa

forma posiadania – może być środek dzierżawiony (wzięty w
leasing) lub też własny

statystyczny symbol klasyfikacji – są specjalne rozporządzenia
dotyczące środków stałych (narzucony odgórnie)

symbol stanowiska kosztów „przyjmującego amortyzację” –
dla nich naliczana jest amortyzacja

symbol pracownika odpowiedzialnego za użytkowanie

data przyjęcia do ewidencji, likwidacji, sprzedaży, itp.

stawka umorzenia i wartość umorzenia naliczana narastająco
– czyli nie miesięcznie

źródło pochodzenia i rok budowy

przeznaczenie (rodzaj działalności)

składka ubezpieczeniowa

terminy remontów okresowych

koszty remontów i konserwacji
•
kartoteka inwestycji – inwestycje często stają się środkami trwałymi
po zakończeniu. Kartoteka mówi o tych nie zakończonych inwestycjach które
nie są jeszcze środkami trwałymi
•
kontrahenci – np. ci od których kupiliśmy środek trwałych, ci którym
sprzedaliśmy środek trwały, ale również Ci, co remontują środek trwały
5
•
•
•
baza stawek umorzeniowych
osoby odpowiedzialne
stanowiska kosztów – związane z miejscami powstawania kosztów
Dokumenty związane z środkami trwałymi:
•
FZ - faktura zakupu – dostajemy w przypadku kupna
•
FS - faktura sprzedaży – generujemy w przypadku sprzedaży
•
dokument OT – przyjecie na stan – dokument związany z ruchem
środków trwałych
•
dokument LT – likwidacja - dokument związany z ruchem środków
trwałych
•
dokument MT – zmiana miejsca użytkowania - dokument związany z
ruchem środków trwałych
W momencie kupna środka trwałego na podstawie faktury zakupu generowany jest
dokument przyjęcia na stan.
Inne dokumenty:
•
umowa leasingowa
•
darowizna
•
różnego rodzaju protokoły takie jak:

odbioru,

przyjęcia,

zdawczo-odbiorczy,

fizycznej likwidacji środka trwałego
System środków trwałych generuje szereg zestawień:
•
rejestr VAT sprzedaży i zakupu,
•
rejestr VAT środków trwałych,
•
zestawienie ruchu środków trwałych,
•
zestawienie wartości środków trwałych,
•
zestawienie środków nabytych i sprzedanych.
B.
•
•
•
•
•
Ewidencja użytkowania środków trwałych:
naliczanie amortyzacji,
rejestracja czasu pracy środków
modernizacja, remont, naprawa
praszacowanie wartości
inwentaryzacja
•
•
•
Bazy danych, które tu występują:
kartoteka środków trwałych
stawki i plany umorzeniowe
kontrahenci (obcy wykonawcy)
Dokumenty:
6
a)
karta eksploatacji
b)
karta modernizacji
c)
karta praszacowania wartości – związany jest z nią protokół
praszacowania
d)
arkusz spisu z natury – inwentaryzacja – związany jest z nim protokół
inwentaryzacyjny
e)
protokół zdawczo-odbiorczy – powstaje kiedy np. osoby
odpowiedzialne za jakiś środek trwały się zmieniają albo kiedy jakiś środek
trwały jest naprawiany, bądź zmienia on miejsce użytkowania
f)
dokumenty zewnętrzne:
• faktura za remont, konserwacje
• faktura zakupu jakiegoś elementu związanego z np. ulepszeniem środka trwałego
g)
generowane zestawienia:
• wartość umorzenia przekroju grup środków
• wartość praszacowań przekroju grup środków
• wartość amortyzacji w rożnych przekrojach
• zestawienia
• plany remontów środków trwałych
3. gospodarka materiałowa,
4. sprzedaż
5. pozostałe podsystemy - zależą od działalności danej firmy (specyfiki przedsiębiorstwa), ale
generują również zdarzenia gospodarcze.
7
Wykład 11 – 5.01.2010 r.
Wskaźnik ROI – Return on Investment lub Return on Integration
Przewaga konkurencyjna – posiadanie takiego zasobu, dzięki któremu mamy bardziej opanowany
rynek niż konkurencja.
Integracja systemów informatycznych
Proces wielokierunkowej integracji w projektowaniu systemów informatycznych powinien
przebiegać w określonej kolejności, obejmując swoim zakresem integracje:
1. Metodologiczna
2. Organizacyjna
3. Techniczna
4. Konstrukcyjno-technologiczna
Integracja metodologiczna polega na przyjęciu w projektowanym systemie jednolitych
pojęć, definicji, haseł, klasyfikacji, nazw dokumentów itp. Głównym celem tego procesu
integracyjnego jest usunięcie konieczności wielokrotnego tworzenia, gromadzenia,
wprowadzania i przechowywania danych, likwidacji dublujących sie operacji przetwarzania
oraz braku integracji w informacjach wynikowych.
Zatem w integracji metodologicznej chodzi o to, by np. dokumenty i inne informacje znaczyły
wszędzie to samo. Musi to być uwzględnione wewnątrz przedsiębiorstwa.
Integracja organizacyjna polega na integracji funkcji i celów poszczególnych szczebli
systemu informatycznego zarządzania, kanałów przesyłania i źródeł informacji oraz integracji
wewnątrzorganizacyjnej komórek przetwarzania. Celem tej integracji jest doskonalenie
sposobu funkcjonowania systemu. Stwarza ona miedzy innymi następujące możliwości:
• Szerszego korzystania przez jeden podsystem z danych pochodzących z pozostałych
podsystemów
• Ujednolicenia sposobów liczenia i prezentowania wyników
• Uniknięcia dublowania prac obejmujących tworzenie informacji
• Zintegrowania strumieni informacji łączących te podsystemy z poszczególnymi szczeblami
zarządzania.
Zatem należy pamiętać, że w integracji organizacyjnej konieczna jest współpraca działów, gdzie to
jest przeprowadzane.
Integracja techniczna polega na stosowaniu wzajemnie sie wspomagających technologii
informatycznych.
Integracja techniczna jest w obecnych czasach łatwiejsza niż kiedyś, bo są standardy i normy, więc
dużo urządzeń jest kompatybilnych ze sobą.
Integracja konstrukcyjno-technologiczna dotyczy procesu przetwarzania danych. Te działania
odbywają się w firmie, która te wdrożenia wykonuje.
Mamy trzy fazy:
1. Integracja modułów
2. Integracja jest ograniczona do:
• Postaci, zakresu oraz liczby danych wejściowych
• Rodzaju nośników danych wejściowych
• Budowy zbiorów danych podstawowych
• Formy i układu wyników
3. Obejmuje integracje algorytmów i metod przetwarzania oraz organizacje i korzystanie ze
zbiorów danych. Integracja ta dotyczy:
• Danych wejściowych
1
•
•
Zbiorów i procedur obliczeniowych
Informacji wyjściowych
Główne kierunki integracji dla danych wejściowych to:
• Stosowanie jednego źródła informacji
• Ograniczenie do minimum liczby poszczególnych rodzajów i odmian dokumentów
• Korzystanie z jednego dokumentu i jego kopii we wszystkich działach
przedsiębiorstwa.
Mamy 4 stopnie integracji
• bazowy – mamy tutaj tradycyjną technikę, gdzie każdy dział korzysta ze swoich własnych
systemów ewidencyjnych i integracja polega na łączeniu danych z tych systemów
ewidencyjnych.
• rozwinięty – mamy bardziej złożoną strukturę środków informatycznych, występuje
automatyczne przekazywanie danych między systemami, chociaż w dalszym ciągu jest to
spojrzenie poprzez działy, a nie kompleksowe.
• kompleksowy – jednolite rozwiązanie w całym przedsiębiorstwie, wszystkie dziedziny
działania przedsiębiorstwa są zintegrowane w sposób kompleksowy np. ERP.
• optymalny – mamy zintegrowaną całość np. w celu service, połączenie całości działalności
przedsiębiorstwa.
Baza danych – jest tym elementem, który jest podstawą integracji. Musi być jednolita baza danych
(może być zcentralizowana lub rozproszona).
Wdrażanie systemów
Prace wdrożeniowe:
1. Przeprowadzenie szczegółowej analizy istniejącego systemu informacyjnego
2. Opracowanie harmonogramu wdrożenia ujmującego całokształt prac wdrożeniowych
3. Przeprowadzenie sekwencji szkoleń wstępnych i szczegółowych ( użytkownicy muszą
wiedzieć po co system jest wprowadzony, że nie stracą pracy z tego powodu oraz, że ułatwi
im to pracę)
4. Zaprojektowanie i zbudowanie systemowego modelu przedsiębiorstwa
5. Opracowanie szczegółowej identyfikacji przedsiębiorstwa
6. Wdrażanie poszczególnych modułów w zależności od charakteru firmy
Procedury decyzyjne:
• Definiowanie celów, rezultatów oraz zakresu i spodziewanych efektów – definiowanie
wymagań użytkowych
• Analiza istniejącego systemu i procesów informacyjnych, określenie obszarów informatyzacji
• Weryfikacja parametrów funkcji oraz zastosowanych pakietów programowych
• Dekompozycja architektury systemu na podsystemy – ocena komponentów
• Definiowanie zadań i usług – charakterystyka i parametry realizacyjne
• Weryfikacja parametrów i funkcji
• Testowanie systemu, pomiary, symulacja, próby eksperymentalne itd.
• Weryfikacja parametrów i funkcji
• Zbadanie konieczności i zakresu prowadzenia dalszych działań rozwojowych
• Ciągłe doskonalenie
2
Fazy wdrożenia systemów:
START
Definiowanie celów, rezultatów oraz zakresu spodziewanych
efektów wdrożenia – wymagania użytkowe
Faza założeń wstępnych
Analiza istniejącego systemu i procesów informacyjnych, określenie
obszarów informatyzacji, zdefiniowanie zadań użytkowych i usług
informacyjnych
Czy parametry i funkcje usług
informatycznych są zgodne z oczekiwaniami i
celami? Czy analiza jest wystarczająca?
Faza analizy
weryfikacja
parametrów i
funkcji
NIE
TAK
• dekompozycja architektury systemu na podsystemy
• synteza procesów realizacji zadań w aspekcie operacyjnym
(operacje wykonywane na systemie), metodologicznym (pojęcia,
sposoby realizacji, dziedzinowym (dziedziny realizacji)
• analiza przyjętych komponentów sprzętowo-programowych
• symulacyjna ocena komponentów
Faza syntezy
weryfikacja
parametrów i
funkcji oraz
dostosowanie
pakietów
programowych
Definiowanie zadań i usług systemu przetwarzania danych,
charakterystyka i parametry realizacyjne
NIE
Czy parametry systemu odpowiadają
zdefiniowanym wymaganiom, celom i efektom?
TAK
weryfikacja
parametrów i
funkcji oraz
zastosowanych
pakietów
programowych
Testowanie systemu, pomiary symulacje, eksperymenty, próby,
oceny funkcjonalności
NIE
Czy uzyskane rezultaty są
zgodne z założeniami?
Faza oceny
NIE
KONIEC
TAK
Czy system będzie
ulegał rozwojowi?
TAK
Faza implementacji programu
rozwojowego
CIĄGŁE
DOSKONALENIE
Określenie planu dalszych działań rozwojowych,
przyszłych modyfikacji programowych i sprzętowych
3