JRG O-ki e-learning_schemat_szkolenia

Transkrypt

JRG O-ki e-learning_schemat_szkolenia
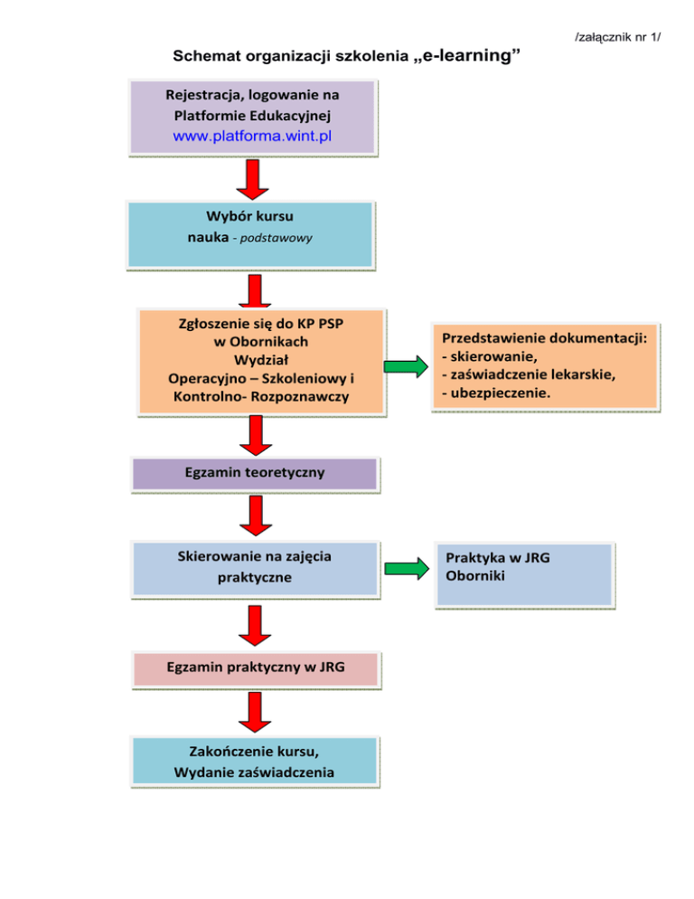
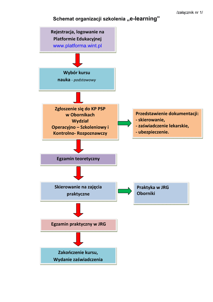
/załącznik nr 1/
Schemat organizacji szkolenia „e-learning”
Rejestracja, logowanie na
Platformie Edukacyjnej
www.platforma.wint.pl
Wybór kursu
nauka - podstawowy
Zgłoszenie się do KP PSP
w Obornikach
Wydział
Operacyjno – Szkoleniowy i
Kontrolno- Rozpoznawczy
Przedstawienie dokumentacji:
- skierowanie,
- zaświadczenie lekarskie,
- ubezpieczenie.
Egzamin teoretyczny
Skierowanie na zajęcia
praktyczne
Egzamin praktyczny w JRG
Zakończenie kursu,
Wydanie zaświadczenia
Praktyka w JRG
Oborniki
„e-learning”
Schemat organizacji szkolenia obowiązujący w KP PSP w
Obornikach
Opis sposobu postępowania:
1. Rejestracja i logowanie się na Platformie Edukacyjnej
(informacja ze strony ZG ZOSP RP).
W tym celu wystarczy w komputerze podłączonym do Internetu uruchomić dowolną
przeglądarkę internetową i w pasku adresowym wpisać adres www.platforma.wint.pl
(Na powyŜszą stronę moŜna równieŜ przejść poprzez odnośnik na stronie ZOW ZOSP
RP w Poznaniu www.zosprp.poznan.pl).
Po pojawieniu się ekranu startowego platformy, po prawej stronie, w oknie „Zaloguj
się” w okienku „KOD” naleŜy wpisać ośmiocyfrowy kod swojej OSP uzyskany z Zarządu
właściwego Oddziału Gminnego i nacisnąć „ENTER”. W przypadku podległości OSP pod
Zarząd Oddziału Powiatowego ZOSP RP, otrzymują one kod z tego Zarządu.
Sposób pozyskania kodów przez Zarządy pokazano w dalszej części niniejszej
informacji.
Otwiera się okno „Zaloguj się”. Jeśli wchodzimy na platformę po raz pierwszy,
naciskamy odnośnik „Rejestracja”.
Wypełniamy wyświetlony formularz.
Zwrotnie, w mailu , otrzymamy swój indywidualny login i hasło niezbędne do korzystania
z platformy, które wpisujemy w panelu logowania.
JeŜeli wchodzimy na platformę po raz kolejny, wpisujemy KOD i naciskamy „ENTER”.
Po pojawieniu się okienka logowania wpisujemy login i hasło jakie otrzymaliśmy mailem
podczas pierwszej rejestracji na platformę.
Szkolenia dla straŜaków ochotników zamieszczone są w dziale „4. Zwiększenie
odporności lokalnych społeczności na sytuacje kryzysowe”.
Dla straŜaków ochotników dostępne są
wszystkie szkolenia zamieszczone
na platformie, takŜe te z dziedzin nie związanych z poŜarnictwem.
Informacja dla Zarządów Oddziałów
Aby przekazać Ochotniczym StraŜom PoŜarnym kody potrzebne do rejestracji
na platformie e-learningowej, naleŜy zalogować się w Systemie OSP pod adresem
www.osp.org.pl i kliknąć zakładkę po lewej stronie „Kody do platformy e-learningowej”.
KaŜdy oddział moŜe wyświetlić kody tylko podlegających bezpośrednio OSP.
2. Wybór kursu, nauka, pytania kontrolne, zakończenie szkolenia
części teoretycznej.
Komenda Powiatowa PSP w Obornikach planuje początkowo organizować w swoim
systemie szkolenia tylko następujący kurs:
- Szkolenie podstawowe straŜaków ratowników OSP I i II stopnia (realizowane
jednoetapowo),
Kolejne rodzaje kursów zostaną wprowadzone w następnych latach w zaleŜności
od potrzeb i zainteresowania druhów taką formą szkolenia.
Nauka na platformie polega na zapoznawaniu się z kolejnymi tematami danego kursu
przedstawionymi w postaci prezentacji multimedialnych. Dana część materiału kończy
się sprawdzeniem i utrwaleniem wiedzy.
Kolejnym krokiem jest zgłoszenie się kursanta do Komendy Powiatowej Państwowej
StraŜy PoŜarnej w Obornikach w celu odbycia praktyki.
3. Zgłoszenie się do Komendy Powiatowej PSP w Obornikach.
Słuchacz zgłasza się do Wydziału Operacyjno – Szkoleniowego i Kontrolno Rozpoznawczego KP PSP w Obornikach (adres: Oborniki, ul. 11 Listopada 16) z
odpowiednimi dokumentami:
- skierowanie na kurs od właściwego Komendanta Gminnego OSP potwierdzone
przez Urząd Miasta/Gminy (wzór druku w załączeniu),
- kserokopia zaświadczenia lekarskiego potwierdzającego moŜliwość udziału
w działaniach ratowniczych,
- kserokopia ubezpieczenia od następstw nieszczęśliwych wypadków.
Słuchacz dodatkowo musi mieć ukończone 18 lat i nie przekroczone 55 lat
oraz posiadać wykształcenie co najmniej podstawowe.
UWAGA: Przed zgłoszeniem się do Wydziału Operacyjno – Szkoleniowego i
Kontrolno- Rozpoznawczego proszę o telefon w celu umówienia terminu spotkania (tel.
61 6648-808).
4. Egzamin wiedzy teoretycznej.
Słuchacz przystępuje do egzaminu potwierdzającego wiedzę zdobytą na kursie
internetowym. Egzamin odbywa się w Wydziale Operacyjno – Szkoleniowym i KontrolnoRozpoznawczym w uprzednio ustalonym terminie (tel. 61 6648-808). Po pozytywnym
zdaniu egzaminu kursant kierowany jest na część praktyczną.
5. Zajęcia praktyczne.
Kursant odbywa praktykę we właściwej terenowo Jednostce Ratowniczo – Gaśniczej
KP PSP w Obornikach (terminy zajęć ustalane są z Z-ca Dowódcy JRG).
Dowódca JRG i Z-ca Dowódcy JRG (nadzorujący praktykę) potwierdza zdobyte
umiejętności praktyczne na odpowiednim formularzu dostępnym w Wydziale Operacyjno
– Szkoleniowym i Kontrolno- Rozpoznawczym KP PSP w Obornikach.
Po odbyciu praktyki słuchacz przystępuje do egzaminu praktycznego odbywającego
się w Jednostce Ratowniczo – Gaśniczej.
6. Egzamin praktyczny.
Termin egzaminu ustalany jest przez Wydział Operacyjno – Szkoleniowy i KontrolnoRozpoznawczy porozumieniu z Dowódcą i Z-cą Dowódcy JRG po zebraniu odpowiedniej
liczby słuchaczy.
7. Ukończenie kursu.
Po pomyślnym zdaniu egzaminu praktycznego kursant otrzymuje zaświadczenie
ukończenia szkolenia potwierdzające zdobytą wiedzę, umiejętności a co za tym idzie
odpowiednie uprawnienia.
W przypadku pytań proszę o kontakt:
Wydział Operacyjno – Szkoleniowy i Kontrolno- Rozpoznawczy
KP PSP w Obornikach
ul. 11 Listopada 16
Jednostka Ratowniczo- Gaśnicza w Obornikach
Z-ca Dowódcy JRG mł. kpt. Patryk Tasarz, tel. 61 6648-832
sekc. Maciej Botta, tel. 61 6648-808
/Załącznik nr 2/
____________________
(pieczątka jednostki zgłaszającej)
- wypełnia naczelnik OSP -
KARTA ZGŁOSZENIA
na szkolenie członków i funkcyjnych
Ochotniczych StraŜy PoŜarnych
Szkolenie . . . . . . . . . . . . . . . . . . . . . . . . . . . . . . . . . . . . . . . . . . . . . . . .
w terminie . . . . . . . . . . . . . . . . . . . . . . . . . . . . .
(rodzaj, termin szkolenia)
1.
2.
3.
4.
Nazwisko i imię . . . . . . . . . . . . . . . . . . . . . . . . . . . . . . . . . imię ojca . . . . . . . . . . . . .
Data i miejsce urodzenia . . . . . . . . . . . . . . . . . . . . . . . . . . . . . . woj. . . . . . . . . . . . . . .
Jednostka OSP . . . . . . . . . . . . . . . . . . . . . . . . . . . . . . . . . .
PrzynaleŜność jednostki OSP do krajowego systemu ratowniczo – gaśniczego
(tak / nie).
rok włączenia . . . . . . . . . .
5. Funkcja w OSP (gminie) . . . . . . . . . . . . . . . . . . . . . . . . . . . . . .
6. Wyszkolenie poŜarnicze – rodzaj, data . . . . . . . . . . . . . . . . . . . . . . . . . . . . . . . . . . . . .
7. Wykształcenie ogólne . . . . . . . . . . . . . . . . . . . . . . . . . . . . . . . . . . . . . . . . . . . . . . . . . .
8. Adres zamieszkania . . . . . . . . . . . . . . . . . . . . . . . . . . . . . . . . . . . . . . . . . . . . . . . . . . . .
9. Wymagane dokumenty (do wglądu na szkoleniu):
a) dowód osobisty,
b) prawo jazdy,
c) legitymacja OSP,
d) świadectwo wyszkolenia poŜarniczego,
e) karta okresowych badań lekarskich z terminem waŜności do końca szkolenia.
_________________________________________________________________________
(pieczątka jednostki delegującej)
- wypełnia Urząd Gminy -
KARTA SKIEROWANIA
Kieruję Pana(ią) . . . . . . . . . . . . . . . . . . . . . . . . . . . na szkolenie . . . . . . . . . . . . . . . . . . . . . . .
. . . . . . . . . . . . . . . . . . . . . . . . . . . . . . . . . . . . . . . organizowane w . . . . . . . . . . . . . . . . . . . . .
w . . . . . . . . . . . . . . . . . . . . w terminie . . . . . . . . . do . . . . . . . . . .
..................
................
Komendant Gminny
Urząd Gminy