7_dwuwymiarowa zmienna losowa - E-SGH

Transkrypt

7_dwuwymiarowa zmienna losowa - E-SGH
DWUWYMIAROWA ZMIENNA LOSOWA
Def. Funkcje (X, Y) okreslona na zbiorze zdarzen elementarnych, która
kazdemu zdarzeniu przyporzadkowuje pare liczb rzeczywistych (x,y),
nazywamy dwuwymiarowa zmienna losowa.
Def. Zmienna losowa (X, Y) jest skokowa jesli przyjmuje skonczona lub
przeliczalna liczbe wartosci (xi, yi) (i=1,2...) odpowiednio z
prawdopodobienstwem pij.
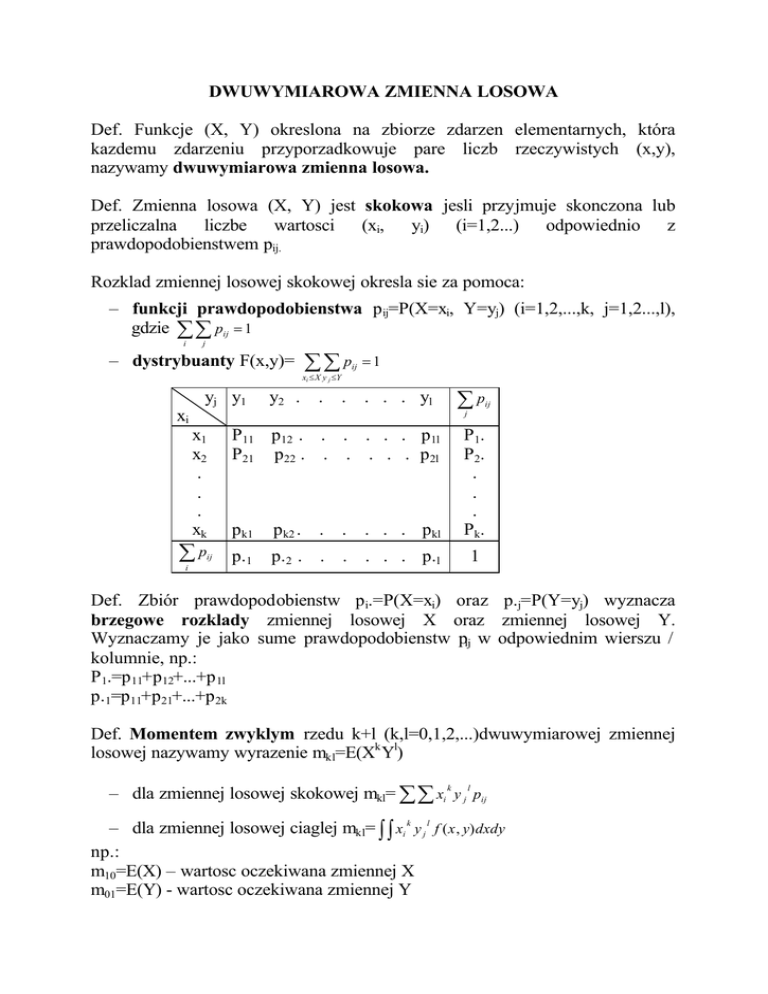
Rozklad zmiennej losowej skokowej okresla sie za pomoca:
– funkcji prawdopodobienstwa pij=P(X=xi, Y=yj) (i=1,2,...,k, j=1,2...,l),
gdzie ∑∑ pij = 1
i
j
– dystrybuanty F(x,y)=
∑∑ p
ij
=1
xi ≤ X y j ≤Y
yj y1
y2 . . . . . . yl
xi
ij
j
x1
x2
.
.
.
xk
P11 p12 . . . . . . p1l
P21 p22 . . . . . . p2l
∑p
ij
i
∑p
pk1
pk2 . . . . . . pkl
P1.
P2.
.
.
.
Pk.
p.1
p.2 . . . . . . p.l
1
Def. Zbiór prawdopodobienstw pi.=P(X=xi) oraz p.j=P(Y=yj) wyznacza
brzegowe rozklady zmiennej losowej X oraz zmiennej losowej Y.
Wyznaczamy je jako sume prawdopodobienstw pij w odpowiednim wierszu /
kolumnie, np.:
P1.=p 11+p12+...+p 1l
p.1=p11+p21+...+p 2k
Def. Momentem zwyklym rzedu k+l (k,l=0,1,2,...)dwuwymiarowej zmiennej
losowej nazywamy wyrazenie mkl=E(Xk Yl)
– dla zmiennej losowej skokowej mkl= ∑∑ xi k y j l pij
– dla zmiennej losowej ciaglej mkl= ∫ ∫ xi k y j l f ( x , y) dxdy
np.:
m10=E(X) – wartosc oczekiwana zmiennej X
m01=E(Y) - wartosc oczekiwana zmiennej Y
Def. Momentem centralnym rzedu k+l (k,l=0,1,2....) dwuwymiarowej
zmiennej losowej nazywamy wyrazenie µ kl = E( X − m10 ) k (Y − m 01) l
dla zmiennej losowej skokowej µ kl = ∑∑ ( xi − m10 ) k ( y j − m01 ) l
dla zmiennej losowej ciaglej µ kl = ∫ ∫ ( x − m10 ) k ( y − m 01) l f ( x , y) dxdy
np.:
µ 20 = E( X − m10 ) 2 = D 2 ( X )
- wariancja odpowiednio zmiennej X i Y
µ 02 = E (Y − m01 ) 2 = D2 (Y )
µ11 = E[( X − m10 )(Y − m01)] = cov( X , Y )
Def. Rozklad warunkowy zmiennej losowej X pod warunkiem, ze wystapilo
zdarzenie Y=yj wyznaczamy poslugujac sie wzorem:
P(X=xi/Y=yj)=pij/p.j
a dla zmiennej j Y pod warunkiem, ze nastapilo zdarzenie X=xi:
P(Y=yj/X=xi)=pij/p i.
Rozklady warunkowe maja nastepujaca wlasnosc:
SP(X=xi/Y=yj)=1
SP(Y=yj/X=xi)=1
Def: Warunkowe wartosci oczekiwane:
E(X/Y=yj)= SxiP(X=xi/Y=yj)= Sxipij/p.j
E(Y/X=xi)= SyjP(Y=yj/X=xi)= Syjpij/p i.
Def. Warunkowe wariancje:
D 2 ( X / Y = y j ) = E[ X − E ( X / Y = y j )]2 = ∑[ xi − E ( X / Y = y j )] 2 P ( X / Y = y j )
D 2 (Y / X = xi ) = E[Y − E (Y / X = x i )] 2 = ∑[ y j − E (Y / X = xi )] 2 P (Y / X = xi )
Def. Kowariancja zmiennej losowej (X,Y) cov(X,Y) jest momentem
centralnym rzedu drugiego dwuwymiarowego rozkladu.
cov(X,Y)=E[(X-E(X))(Y-E(Y))]=E(X,Y)-E(X)E(Y)= ∑∑ xi y j pij − ∑ xi pi. ⋅∑ y j p. j
Def. Zmienne losowe X i Y sa niezalezne stochastycznie, gdy dla kazdej
realizacji (xi,yj ) zachodzi:
pij=pi.*p. j
wówczas:
P(X=xi/Y=yj)=pij/p.j=pi.
P(Y=yj/X=xi)=pij/p i.=p.j
Oznacza to, ze rozklady warunkowe sa jednakowe i takie same jak rozklady
brzegowe.
Jesli zmienne sa niezalezne, cov(X,Y)=0. Zaleznosc w druga strone nie jest
prawdziwa!
Def. Wspólczynnik korelacji zmiennych X,Y:
ρ=
cov( X , Y )
D( X ) D(Y )
ρ ∈ −1,1
ρ =0
- gdy zmienne sa nieskorelowane
ρ < 0 - zaleznosc ujemna (wraz ze wzrostem wartosci X, maleja wartosci Y)
ρ > 0 - zaleznosc dodatnia (wraz ze wzrostem wartosci X, rosna wartosci Y)