19/19 RZUT DACHU - instalacja wentylacji

Transkrypt

19/19 RZUT DACHU - instalacja wentylacji
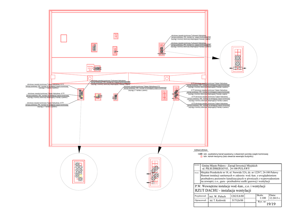
obrotowa nasada kominowa Turbowent Hybrydowy
wersja podstawy -PK, montaż na czapce kominowej φ200
(wyciąg z komory zbiorczej obejmującej 4 kanały z piętra)
obrotowa nasada kominowa Turbowent Hybrydowy
wersja podstawy -PK, montaż na czapce kominowej φ200
(wyciąg z komory zbiorczej obejmującej 4 kanały z parteru)
2
1
1
1
0
0
2
2
2
2
2
1
1
2
1
1
2
istniejący
właz na
dach
1
2
1
2
2
2
0
1
2
1
2
1
1
1
2
2
1
1
2
1
2
2
1
1
1
0
2
1
1
0
2
2
obrotowa nasada kominowa Tulipan Hybrydowy φ150
wersja podstawy -PK, montaż na istniejącej czapce kominowej
(wyciąg z 1 kanału z parteru)
0
φ150 obrotowa nasada kominowa Tulipan Hybrydowy
wersja podstawy -PK, montaż na istniejącej czapce kominowej
(wyciąg z komory zbiorczej obejmującej 2 kanały z parteru)
2
1
2
2
2
2
2
2
1
obrotowa nasada kominowa Turbowent Hybrydowy
wersja podstawy -PK, montaż na czapce kominowej φ200
(wyciąg z komory zbiorczej obejmującej 4 kanały z piętra)
obrotowa nasada kominowa Tulipan Hybrydowy φ150
wersja podstawy -PK, montaż na istniejącej czapce kominowej
(wyciąg z 1 kanału z piwnic)
obrotowa nasada kominowa Tulipan Hybrydowy φ150
wersja podstawy -PK, montaż na istniejącej czapce kominowej
(wyciąg z 1 kanału z parteru)
obrotowa nasada kominowa Tulipan Hybrydowy φ150
wersja podstawy -PK, montaż na istniejącej czapce kominowej
(wyciąg z komory zbiorczej obejmującej 2 kanały z parteru)
0
φ150 obrotowa nasada kominowa Tulipan Hybrydowy
wersja podstawy -PK, montaż na istniejącej czapce kominowej
(wyciąg z komory zbiorczej obejmującej 2 kanały z piętra)
φ150 obrotowa nasada kominowa Tulipan Hybrydowy
wersja podstawy -PK, montaż na istniejącej czapce kominowej
(wyciąg z komory zbiorczej obejmującej 2 kanały z piętra)
φ150 obrotowa nasada kominowa Tulipan Hybrydowy
wersja podstawy -PK, montaż na istniejącej czapce kominowej
(wyciąg z komory zbiorczej obejmującej 2 kanały z parteru)
OZNACZENIA:
1
1
Inwestor:
2
2
2
2
1
0
1
2
2
2
1
1
2
1
1
1
2
1
1
2
Obiekt:
istn. wydzielony kanał wywiewny z otwarciem poniżej czapki kominowej
istn. kanał nieczynny (bez otwarcia wewnątrz budynku)
Gmina Miasto Puławy - Zarząd Inwestcji Miejskich
ul. PIŁSUDSKIEGO 83, 24-100 PUŁAWY
Miejskie Przedszkole nr 18, ul. Norwida 32A, dz. nr 1229/7, 24-100 Puławy
Remont instalacji sanitarnych w zakresie: wod.-kan. z uwzględnieniem
przebudowy poziomów kanalizacyjnych w piwnicach z wyprowadzeniem
na zewnątrz, c.o., gazu - przebudowa szafki gazowej i wentylacji
P.W. Wewnętrzne instalacje wod.-kan., c.o. i wentylacji
RZUT DACHU - instalacja wentylacji
Projektował:
Opracował:
inż. W. Paluch
inż. T. Kozłowski
1262/Lb/80
517/Lb/88
Skala:
1:100
Rys. nr:
Data:
12.2013 r.
19/19