ANALIZA SWOT i DRZEWO CELÓW GR4

Transkrypt

ANALIZA SWOT i DRZEWO CELÓW GR4
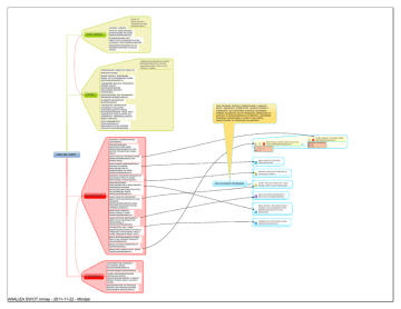
ZASOBY LUDZKIE
SILNE STRONY
KADRY W
INSTYTUCJACH
ZAJMUJ CYCH SI
RYNKIEM PRACY
OFERTA SZKOLENIOWA
SKIEROWANA DO OSÓB
NIEPE NOSPRAWNYCH
ROZBUDOWANA SIE
INSTYTUCJI ZAJMUJ CYCH SI
OSOBAMI NIEPE NOSPRAWNYMI
WSKA NIK BEZROBOCIA NA
RENIM POZIOMIE W SKALI
KRAJU
PROMOWANIE DOBRYCH PRAKTYK
ZMIANA NASTAWIENIA DO OSÓB
NIEPE NOSPRAWNYCH PRZEZ
PRACODAWCÓW I INSTYTUCJE
(POWIAT, GMINA)
ZMAIANY PRAWA
NOWE OBIEKTY BUDOWANE
PRZEZ JST ZATRUDNIENIE OSÓB
NIEPE NOSPRAWNYCH
TWORZENIE RELACJI POWI ZA
BIZNES-OSOBY
NIEPE NOSPRAWNE.
WSKAZANIE NOWYCH
ROZWI ZA
SZANSE
POZYSKIWANIE DLA PROGRAMU
RODKÓW ZEWN TRZNYCH.
BLISKO
METROPOLII
WARSZAWSKIEJ
TWORZENIE PODMIOTÓW
EKONOMII PUBLICZNEJ
ZATRUDNIAJ CYCH OSOBY
NIEPE NOSPRAWNE TAK E PRZY
ZADANIACH PUBLICZNYCH DLA
JEDNOSTEK ORGANIZACYJNYCH
GMIN, POWIATU.
SIE ORGANIZACJI
POZARZ DOWYCH
DZIA AJ CYCH NA TERENIE
POWIATU WO OMI SKIEGO
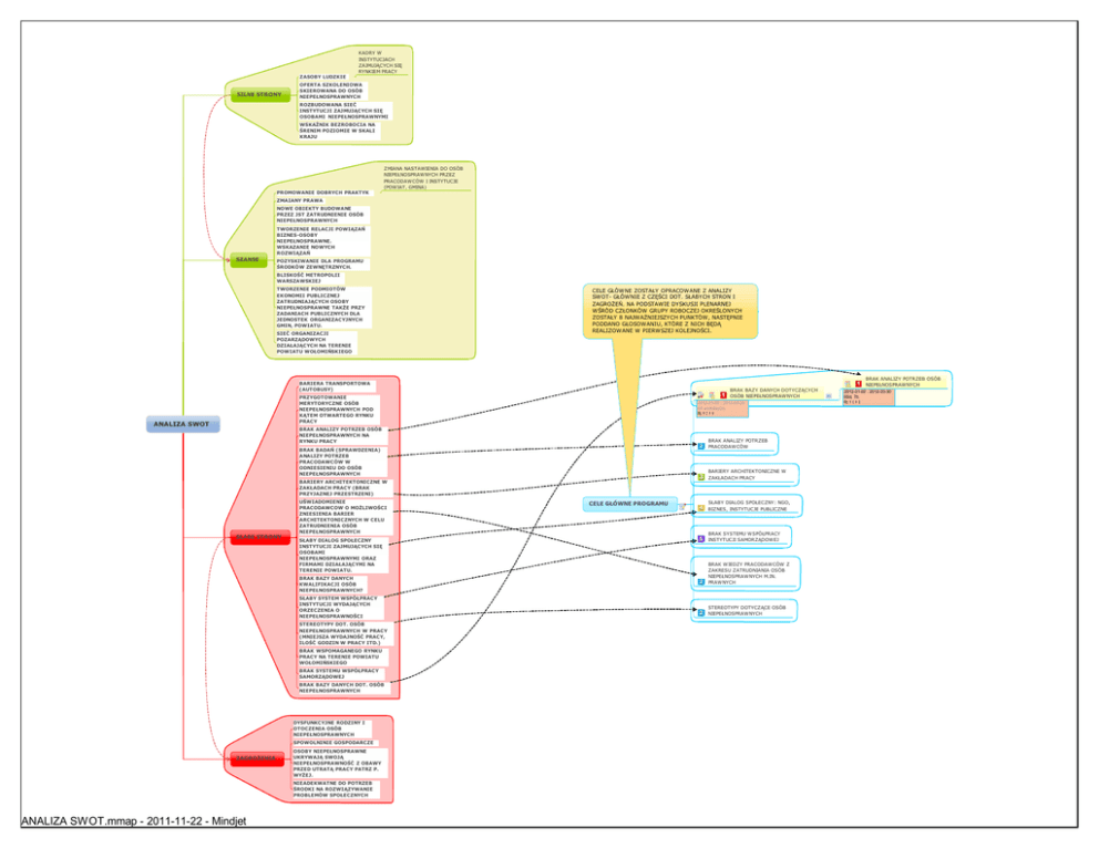
CELE G ÓWNE ZOSTA Y OPRACOWANE Z ANALIZY
SWOT- G ÓWNIE Z CZ CI DOT. S ABYCH STRON I
ZAGRO
. NA PODSTAWIE DYSKUSJI PLENARNEJ
RÓD CZ ONKÓW GRUPY ROBOCZEJ OKRE LONYCH
ZOSTA Y 8 NAJWA NIEJSZYCH PUNKTÓW, NAST PNIE
PODDANO G OSOWANIU, KTÓRE Z NICH B
REALIZOWANE W PIERWSZEJ KOLEJNO CI.
BARIERA TRANSPORTOWA
(AUTOBUSY)
BRAK BAZY DANYCH DOTYCZ CYCH
OSÓB NIEPE NOSPRAWNYCH
PRZYGOTOWANIE
MERYTORYCZNE OSÓB
NIEPE NOSPRAWNYCH POD
TEM OTWARTEGO RYNKU
PRACY
ANALIZA SWOT
2012-01-02 : 2012-03-30
64 workday(s)
R: PCPR
BRAK ANALIZY POTRZEB OSÓB
NIEPE NOSPRAWNYCH NA
RYNKU PRACY
BRAK ANALIZY POTRZEB
PRACODAWCÓW
BRAK BADA (SPRAWDZENIA)
ANALIZY POTRZEB
PRACODAWCÓW W
ODNIESIENIU DO OSÓB
NIEPE NOSPRAWNYCH
BARIERY ARCHITEKTONICZNE W
ZAK ADACH PRACY
BARIERY ARCHITEKTONICZNE W
ZAK ADACH PRACY (BRAK
PRZYJAZNEJ PRZESTRZENI)
ABE STRONY
WIADOMIENIE
PRACODAWCOW O MO LIWO CI
ZNIESIENIA BARIER
ARCHITEKTONICZNYCH W CELU
ZATRUDNIENIA OSÓB
NIEPE NOSPRAWNYCH
ABY DIALOG SPO ECZNY
INSTYTUCJI ZAJMUJ CYCH SI
OSOBAMI
NIEPE NOSPRAWNYMI ORAZ
FIRMAMI DZIA AJ CYMI NA
TERENIE POWIATU.
BRAK BAZY DANYCH
KWALIFIKACJI OSÓB
NIEPE NOSPRAWNYCH?
ABY SYSTEM WSPÓ PRACY
INSTYTUCJI WYDAJ CYCH
ORZECZENIA O
NIEPE NOSPRAWNO CI
STEREOTYPY DOT. OSÓB
NIEPE NOSPRAWNYCH W PRACY
(MNIEJSZA WYDAJNO
PRACY,
ILO
GODZIN W PRACY ITD.)
BRAK WSPOMAGANEGO RYNKU
PRACY NA TERENIE POWIATU
WO OMI SKIEGO
BRAK SYSTEMU WSPÓ PRACY
SAMORZ DOWEJ
BRAK BAZY DANYCH DOT. OSÓB
NIEPE NOSPRAWNYCH
DYSFUNKCYJNE RODZINY I
OTOCZENIA OSÓB
NIEPE NOSPRAWNYCH
SPOWOLNINIE GOSPODARCZE
ZAGRO ENIA
OSOBY NIEPE NOSPRAWNE
UKRYWAJ SWOJ
NIEPE NOSPRAWNO
Z OBAWY
PRZED UTRAT PRACY PATRZ P.
WY EJ.
NIEADEKWATNE DO POTRZEB
RODKI NA ROZWI ZYWANIE
PROBLEMÓW SPO ECZNYCH
ANALIZA SWOT.mmap - 2011-11-22 - Mindjet
CELE G ÓWNE PROGRAMU
ABY DIALOG SPO ECZNY: NGO,
BIZNES, INSTYTUCJE PUBLICZNE
BRAK SYSTEMU WSPÓ PRACY
INSTYTUCJI SAMORZ DOWEJ
BRAK WIEDZY PRACODAWCÓW Z
ZAKRESU ZATRUDNIANIA OSÓB
NIEPE NOSPRAWNYCH M.IN.
PRAWNYCH
STEREOTYPY DOTYCZ CE OSÓB
NIEPE NOSPRAWNYCH
BRAK ANALIZY POTRZEB OSÓB
NIEPE NOSPRAWNYCH
2012-01-02 : 2012-03-30
65d, 7h
R: PCPR