Drzewo problemów i celów

Transkrypt

Drzewo problemów i celów
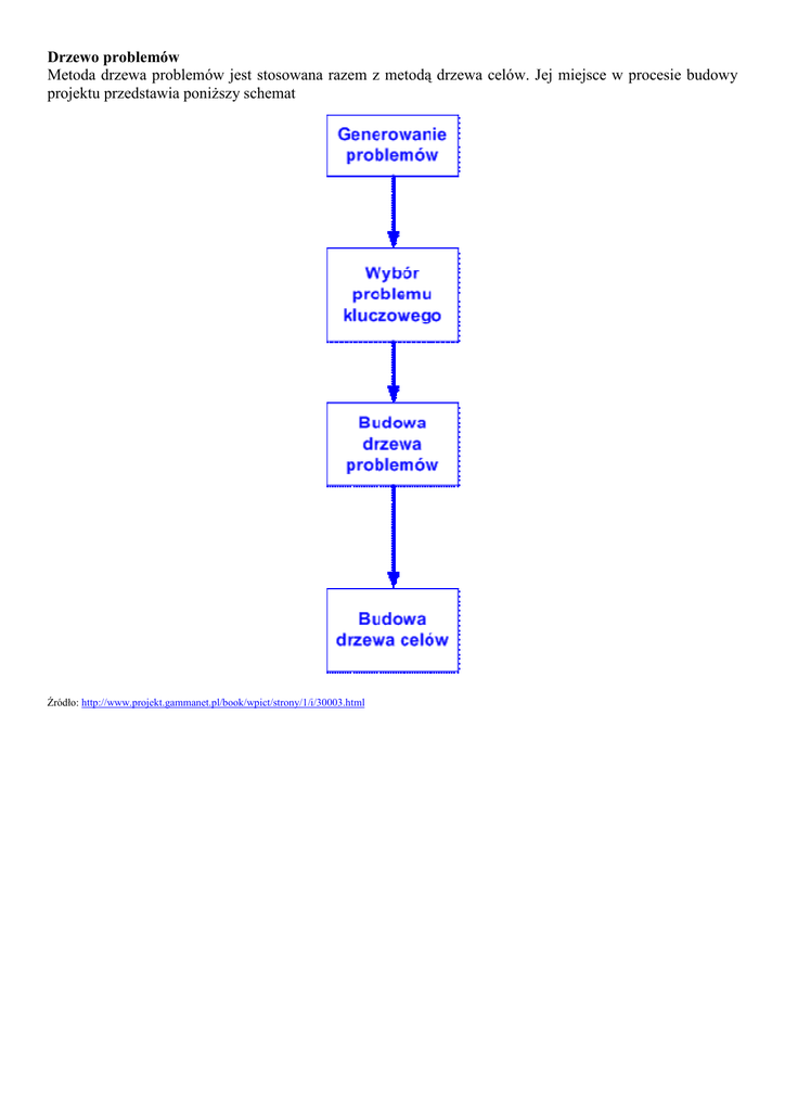
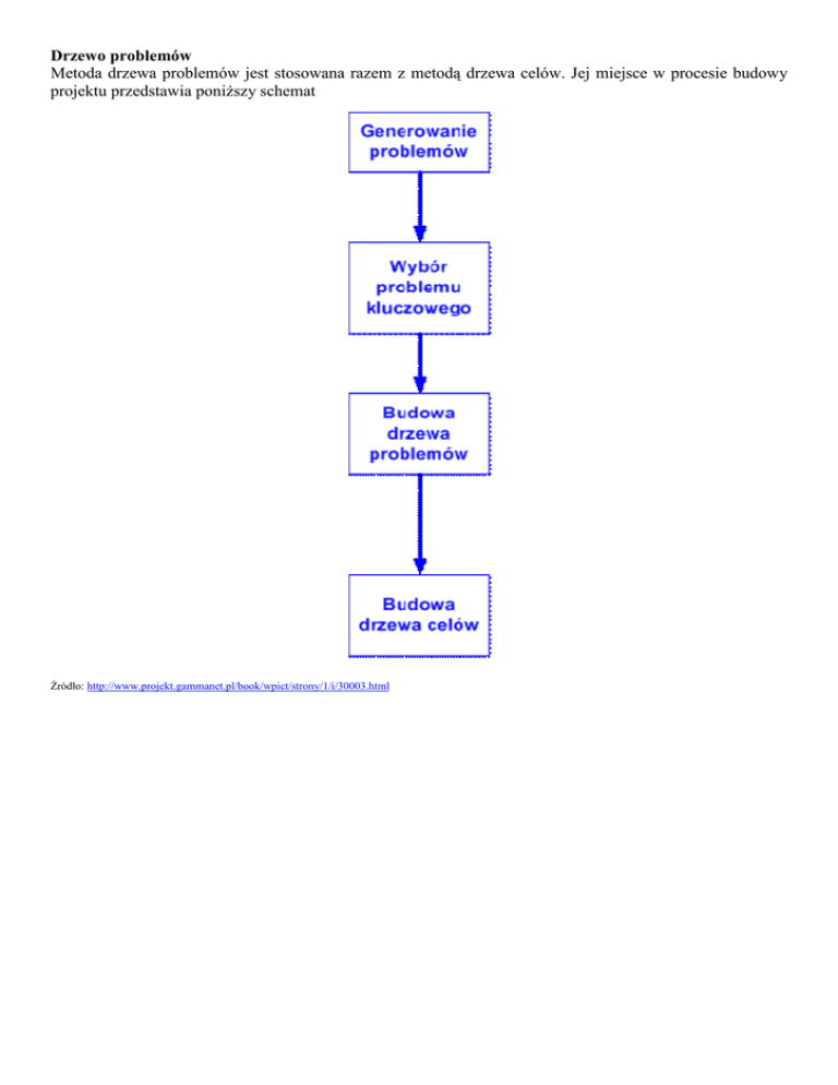
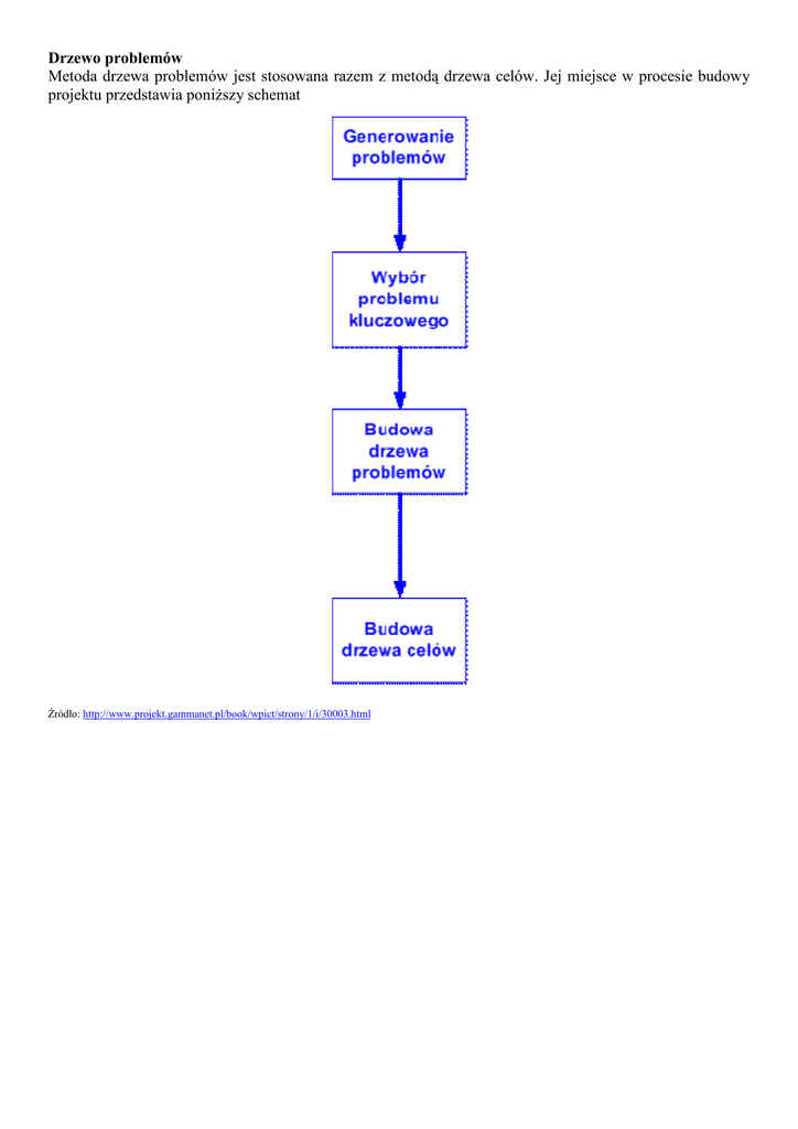
Drzewo problemów
Metoda drzewa problemów jest stosowana razem z metodą drzewa celów. Jej miejsce w procesie budowy
projektu przedstawia poniższy schemat
Źródło: http://www.projekt.gammanet.pl/book/wpict/strony/1/i/30003.html
Drzewo problemów
Drzewo celów jest pozytywnym odbiciem drzewa problemów.
Źródło: www.pwsz-kalisz.edu.pl/rozklady/w8.pdf
Źródło: rpo.slaskie.pl/zalaczniki/2009/03/24/1237903017.ppt
Drzewo problemów
Drzewo celów - Przekształcenie negatywnej sytuacji w pozytywne wyniki